HOME   LIST
‹–   –›

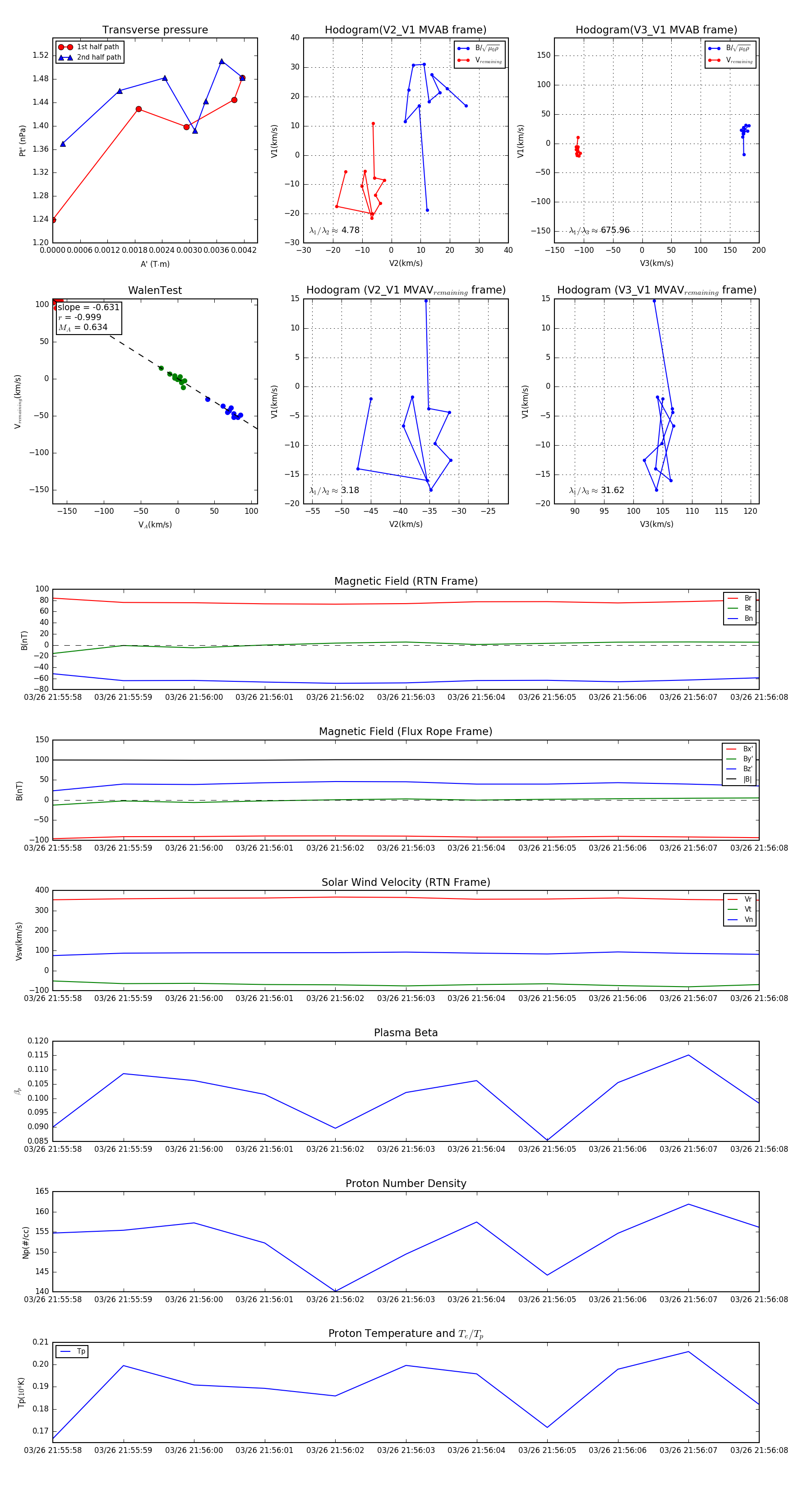
Flux Rope in 2024

Flux Rope Event 2024-03-26 21:55:58 ~ 2024-03-26 21:56:08 (11 seconds)


plot