HOME   LIST
‹–   –›

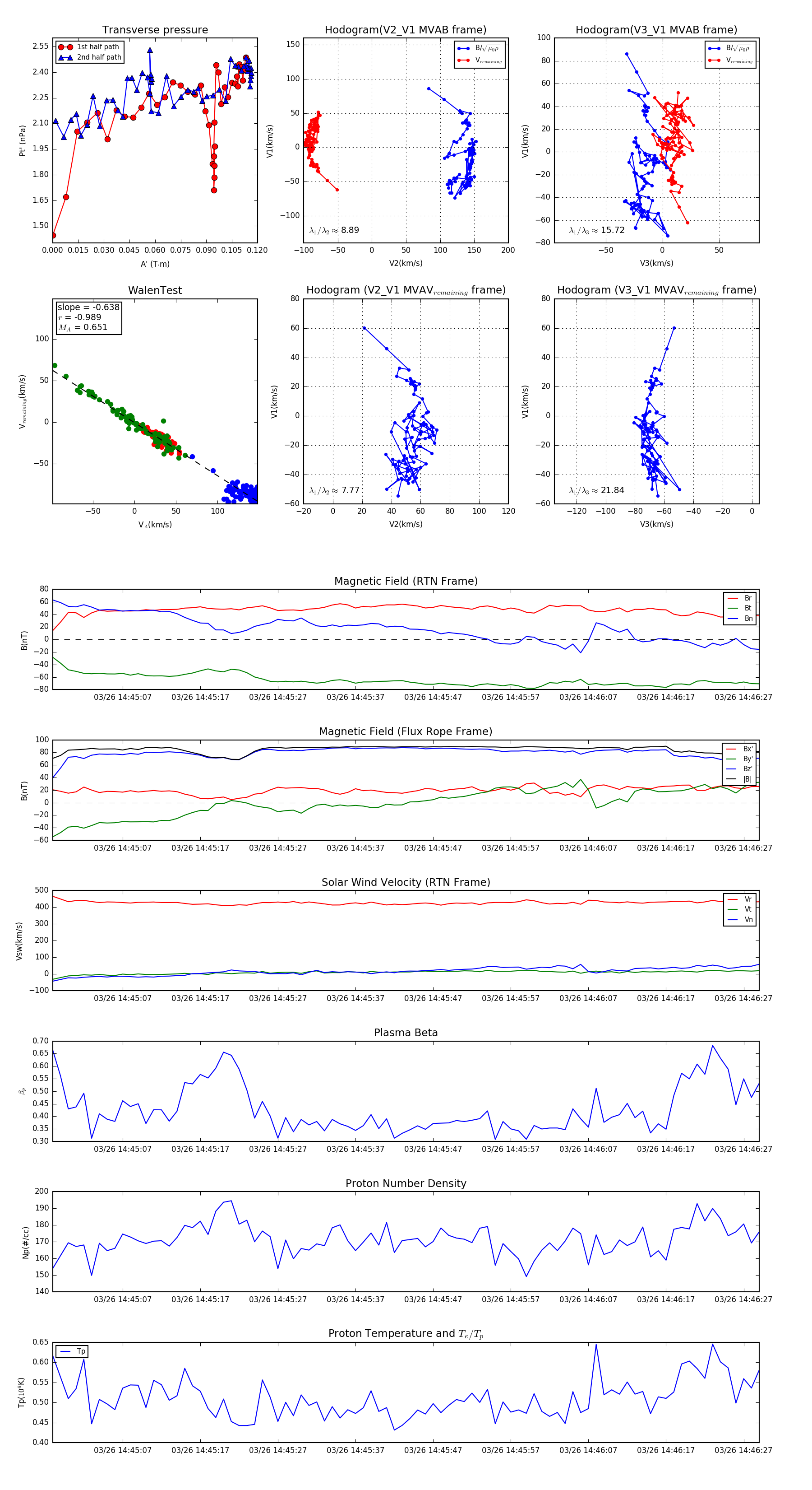
Flux Rope in 2024

Flux Rope Event 2024-03-26 14:44:58 ~ 2024-03-26 14:46:29 (92 seconds)


plot