HOME   LIST
‹–   –›

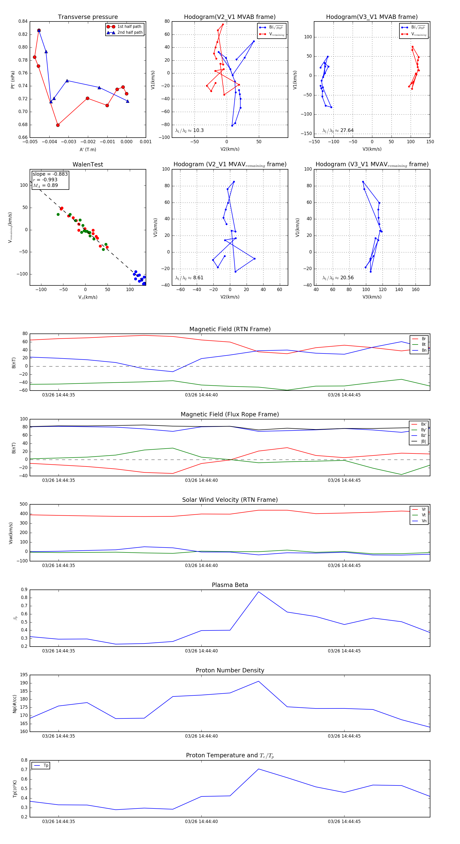
Flux Rope in 2024

Flux Rope Event 2024-03-26 14:44:34 ~ 2024-03-26 14:44:48 (15 seconds)


plot