HOME   LIST
‹–   –›

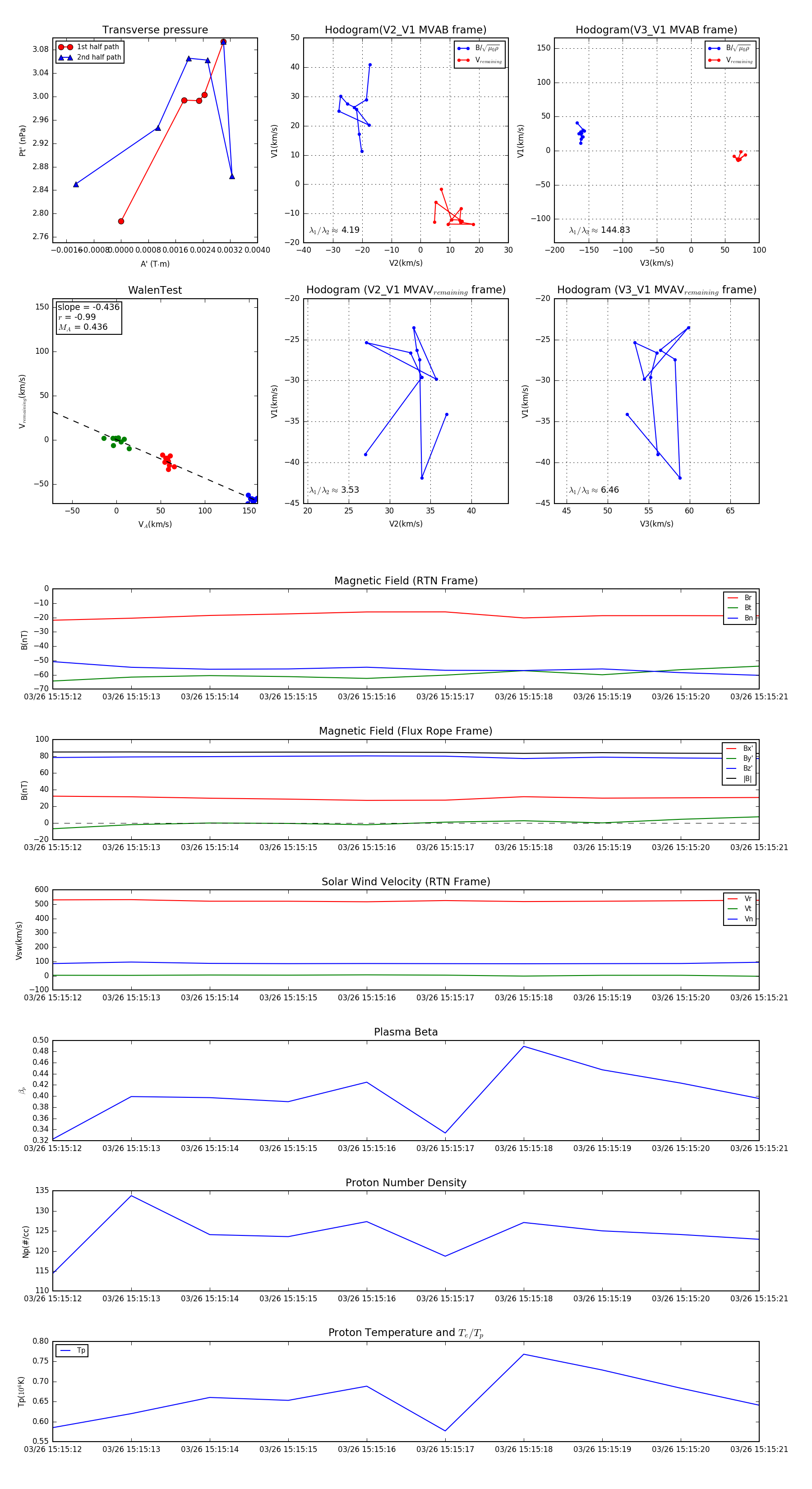
Flux Rope in 2024

Flux Rope Event 2024-03-26 15:15:12 ~ 2024-03-26 15:15:21 (10 seconds)


plot