HOME   LIST
‹–   –›

Flux Rope in 2024

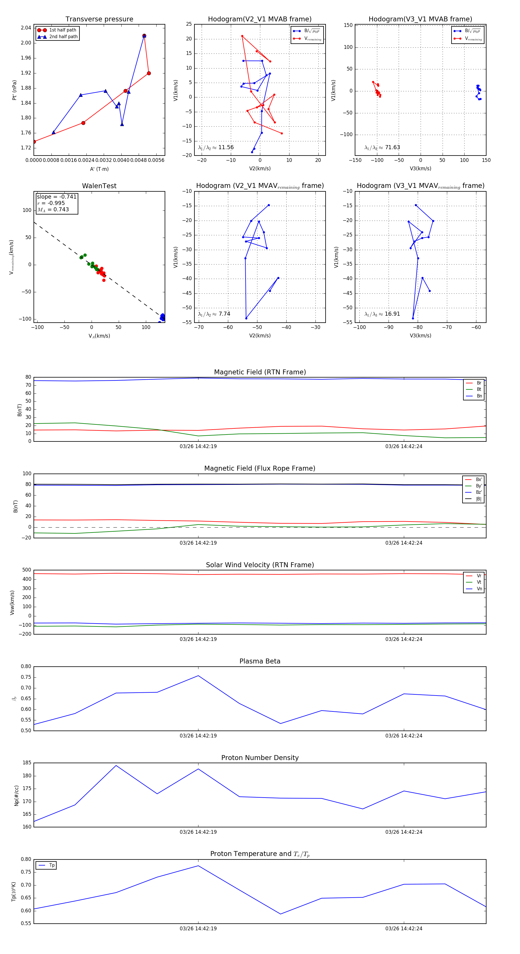
Flux Rope Event 2024-03-26 14:42:15 ~ 2024-03-26 14:42:26 (12 seconds)


plot