HOME   LIST
‹–   –›

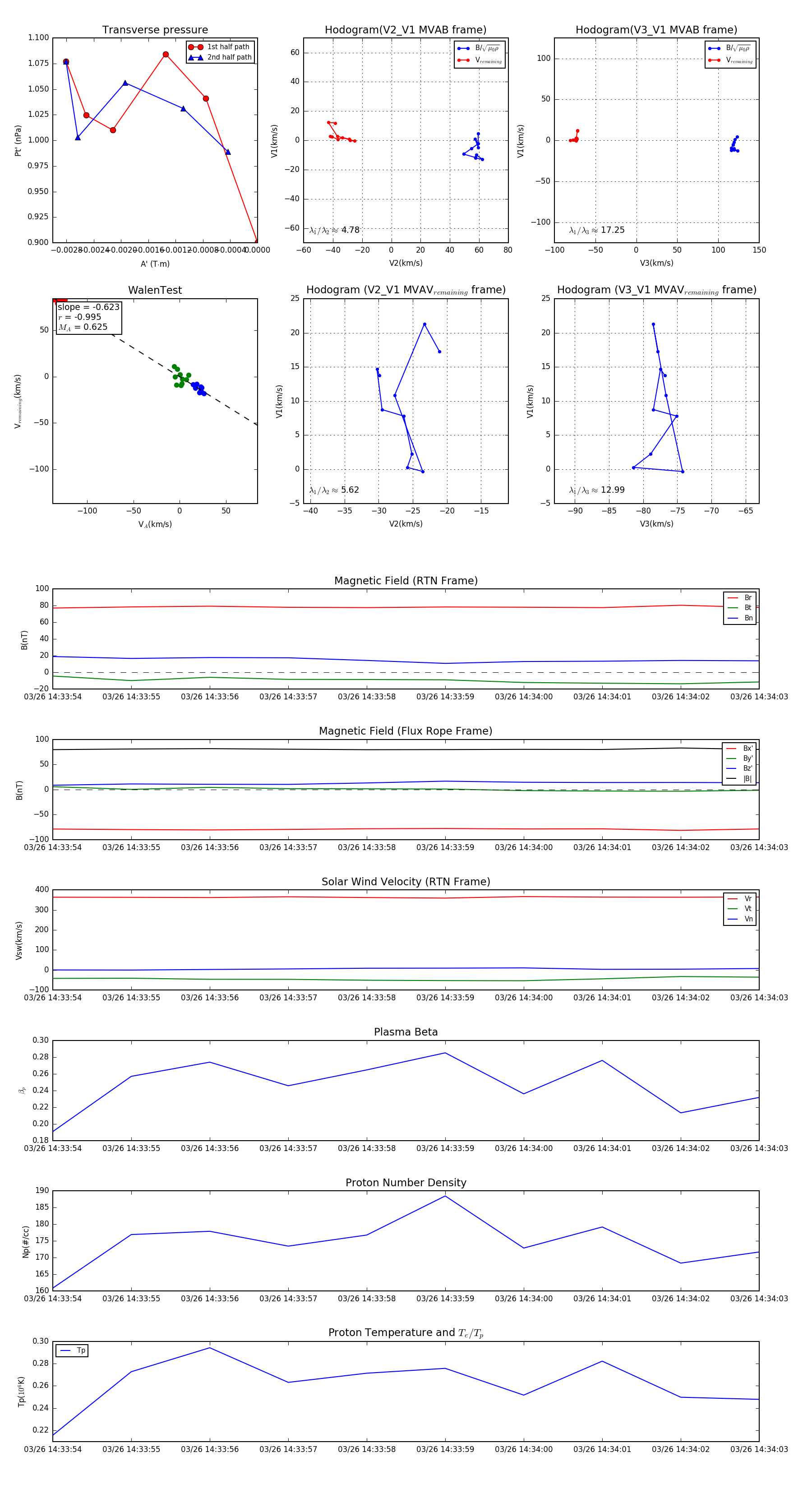
Flux Rope in 2024

Flux Rope Event 2024-03-26 14:33:54 ~ 2024-03-26 14:34:03 (10 seconds)


plot