HOME   LIST
‹–   –›

Flux Rope in 2024

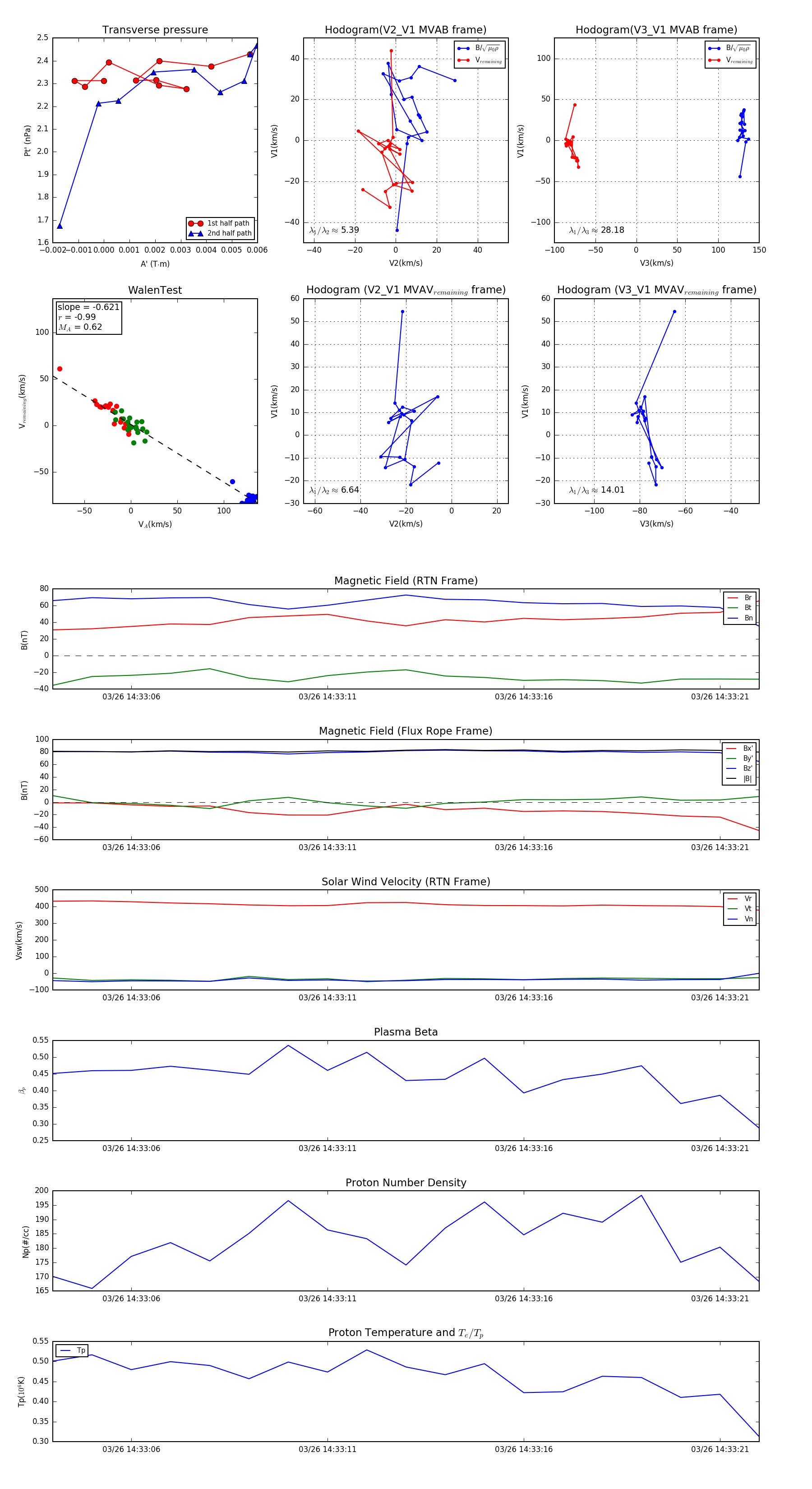
Flux Rope Event 2024-03-26 14:33:04 ~ 2024-03-26 14:33:22 (19 seconds)


plot