HOME   LIST
‹–   –›

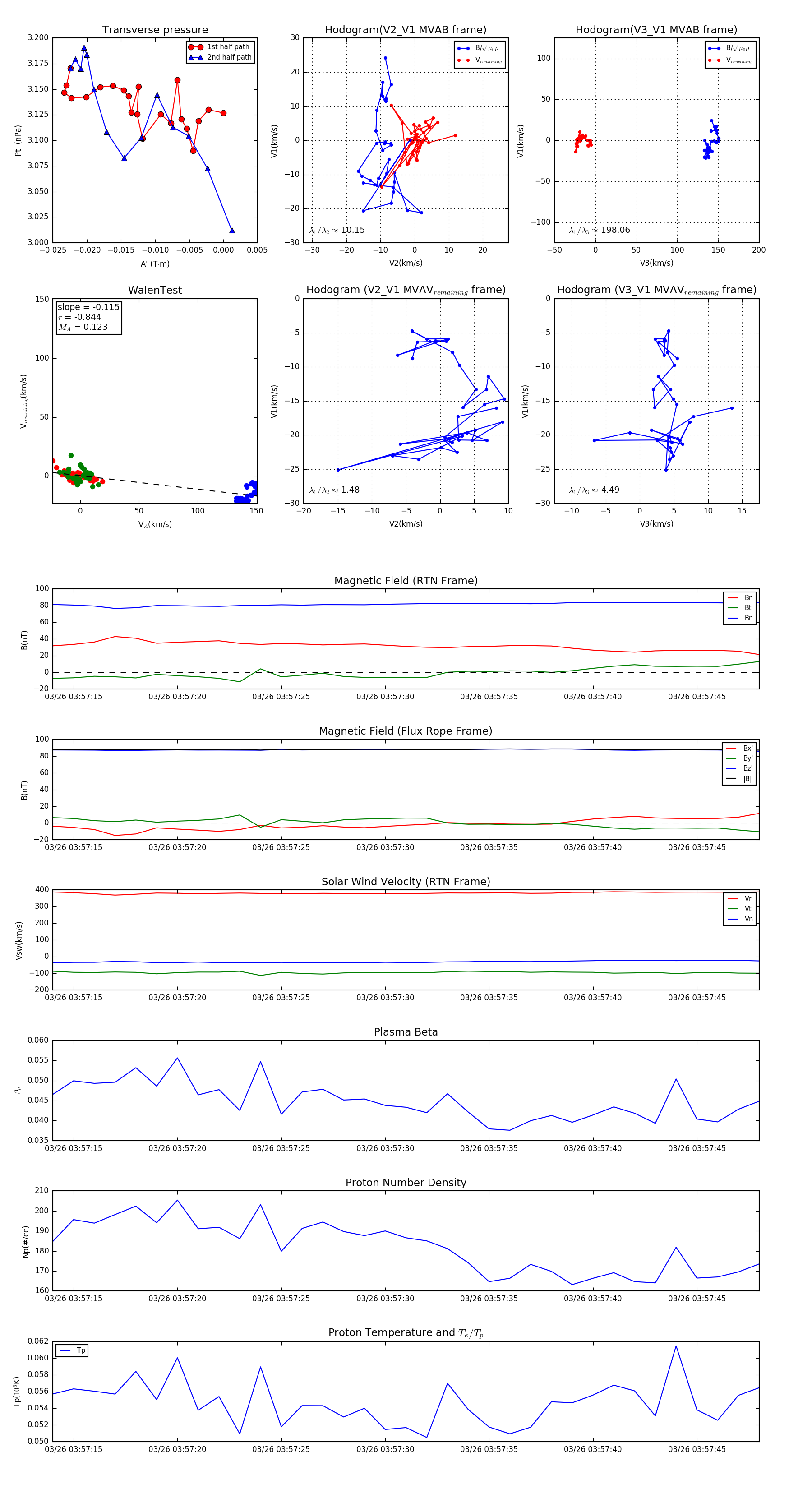
Flux Rope in 2024

Flux Rope Event 2024-03-26 03:57:14 ~ 2024-03-26 03:57:48 (35 seconds)


plot