HOME   LIST
‹–   –›

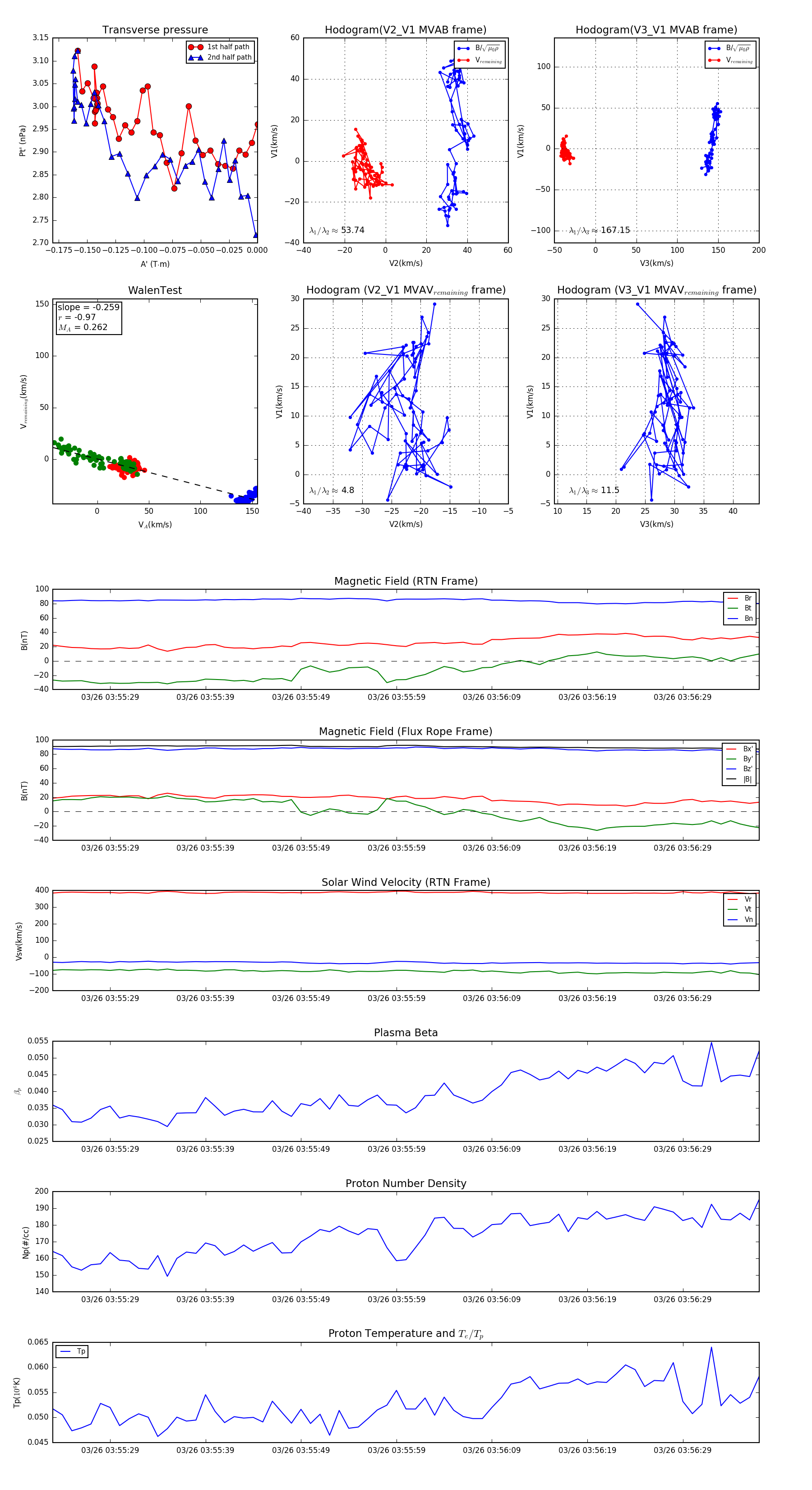
Flux Rope in 2024

Flux Rope Event 2024-03-26 03:55:23 ~ 2024-03-26 03:56:37 (75 seconds)


plot