HOME   LIST
‹–   –›

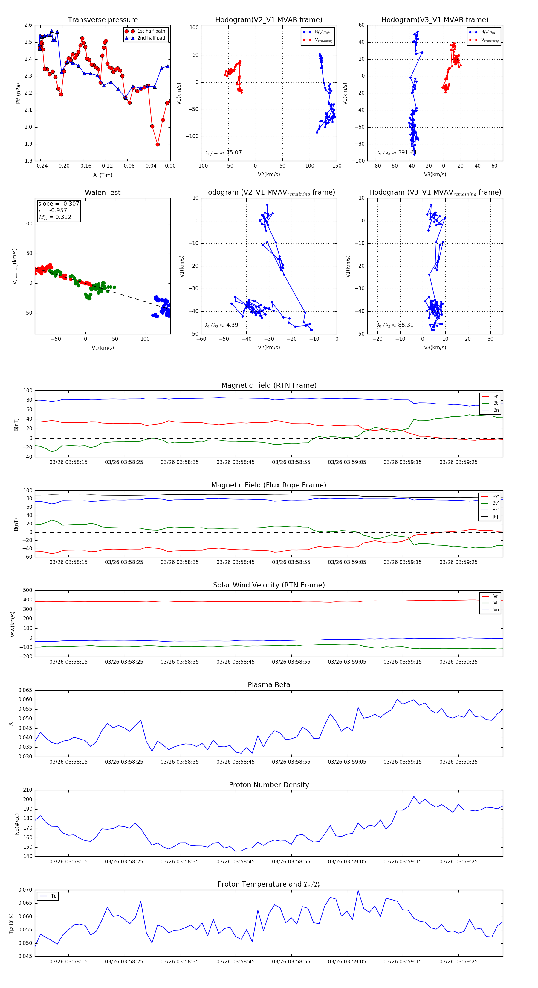
Flux Rope in 2024

Flux Rope Event 2024-03-26 03:58:09 ~ 2024-03-26 03:59:33 (85 seconds)


plot