HOME   LIST
‹–   –›

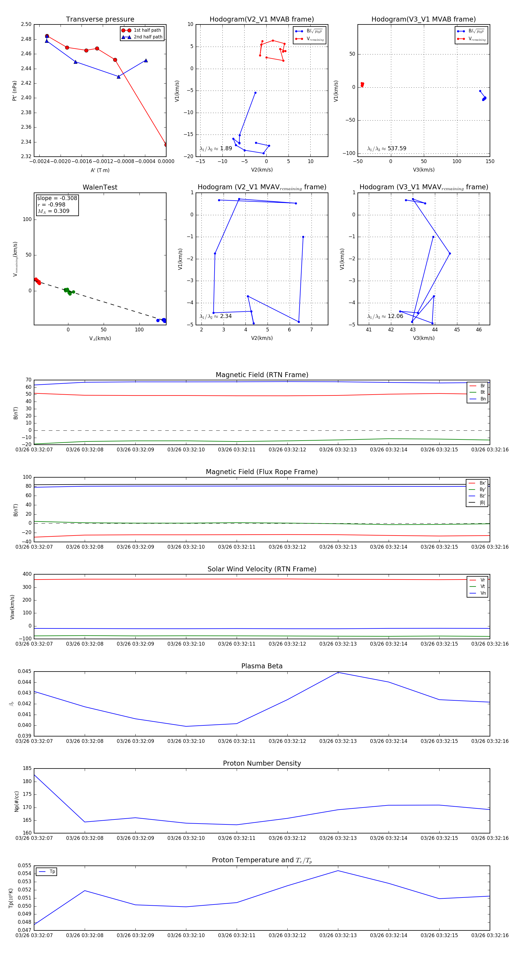
Flux Rope in 2024

Flux Rope Event 2024-03-26 03:32:07 ~ 2024-03-26 03:32:16 (10 seconds)


plot