HOME   LIST
‹–   –›

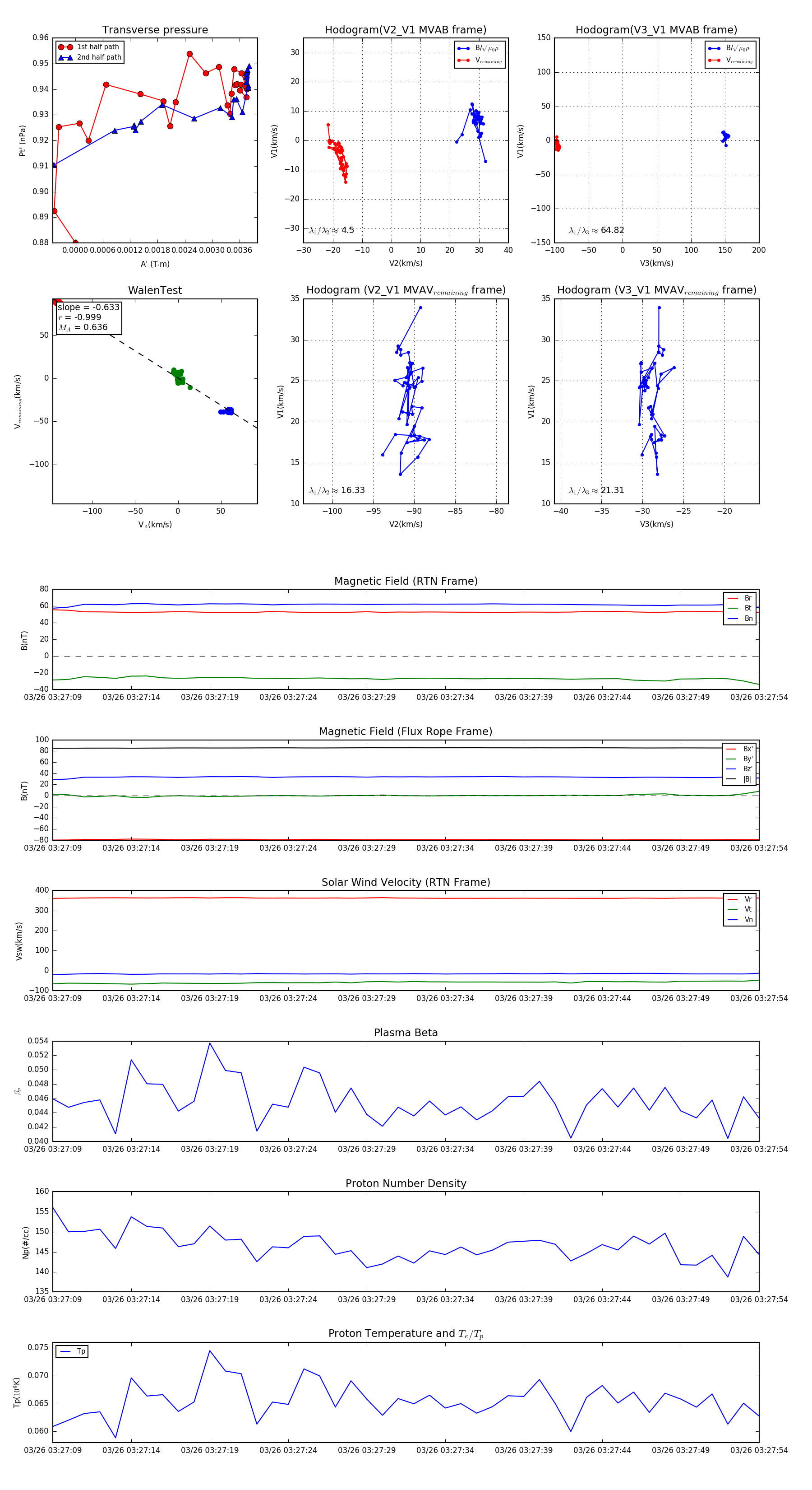
Flux Rope in 2024

Flux Rope Event 2024-03-26 03:27:09 ~ 2024-03-26 03:27:54 (46 seconds)


plot