HOME   LIST
‹–   –›

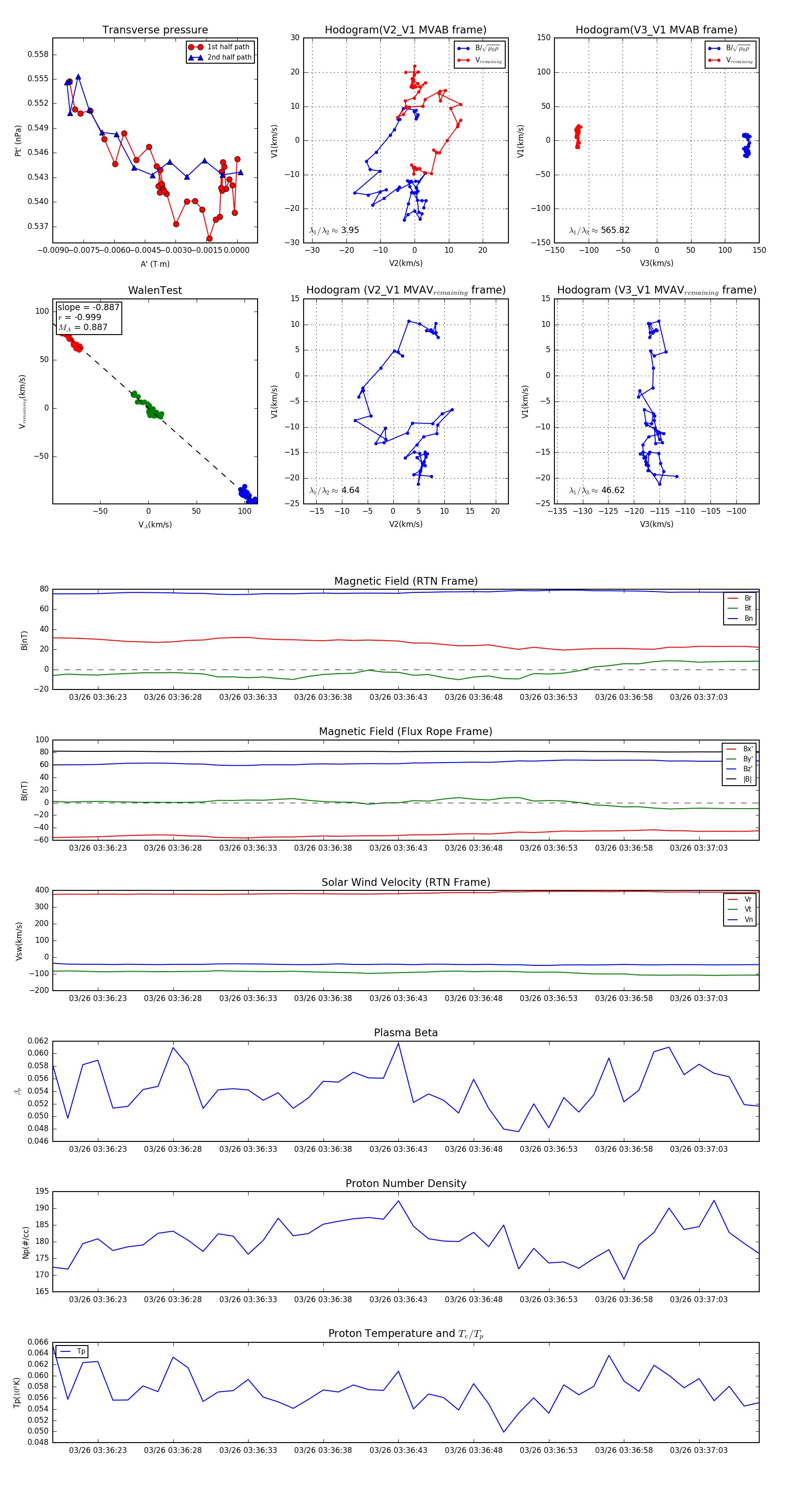
Flux Rope in 2024

Flux Rope Event 2024-03-26 03:36:20 ~ 2024-03-26 03:37:07 (48 seconds)


plot