HOME   LIST
‹–   –›

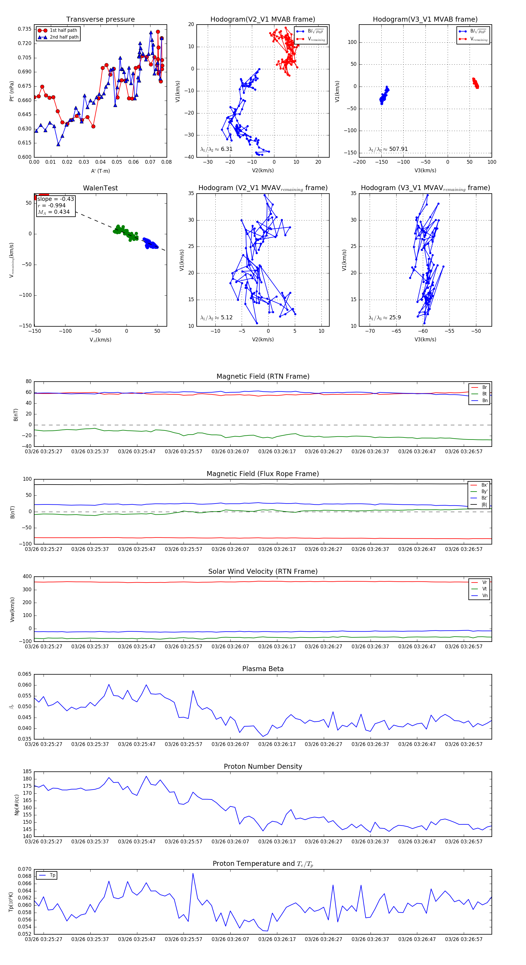
Flux Rope in 2024

Flux Rope Event 2024-03-26 03:25:25 ~ 2024-03-26 03:27:03 (99 seconds)


plot