HOME   LIST
‹–   –›

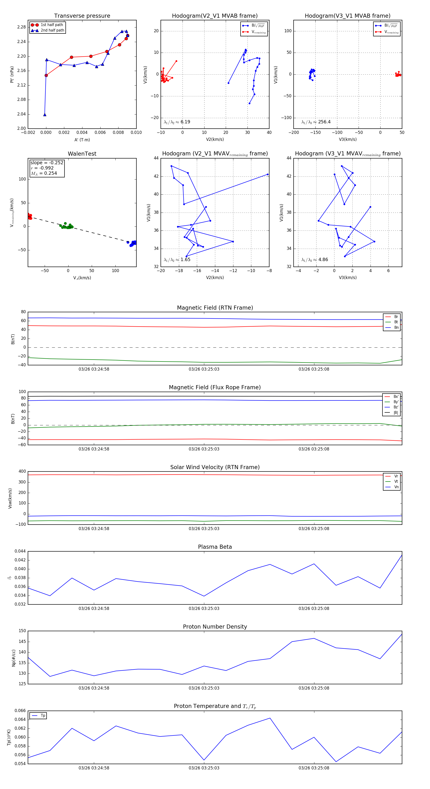
Flux Rope in 2024

Flux Rope Event 2024-03-26 03:24:55 ~ 2024-03-26 03:25:12 (18 seconds)


plot