HOME   LIST
‹–   –›

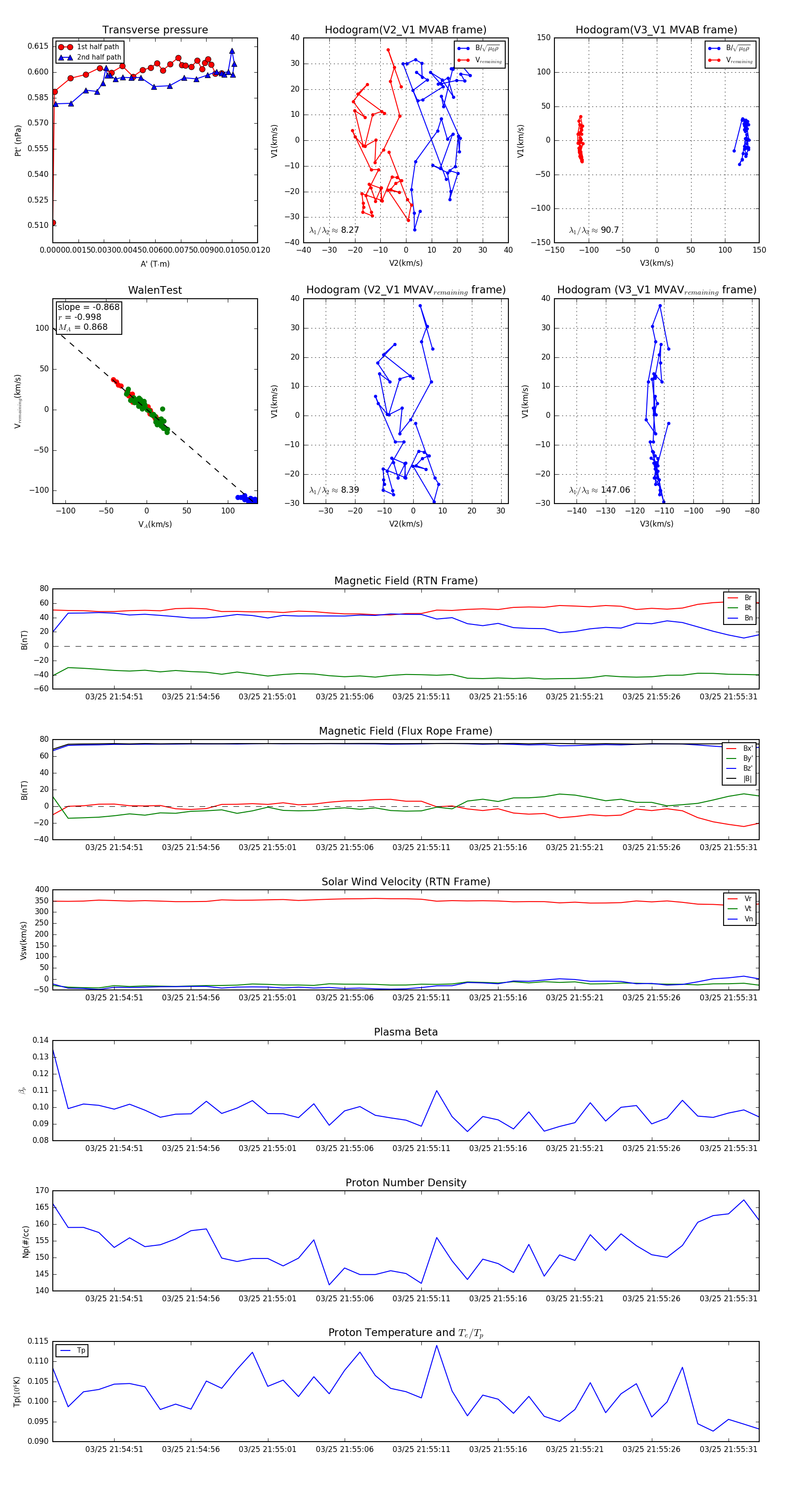
Flux Rope in 2024

Flux Rope Event 2024-03-25 21:54:47 ~ 2024-03-25 21:55:33 (47 seconds)


plot