HOME   LIST
‹–   –›

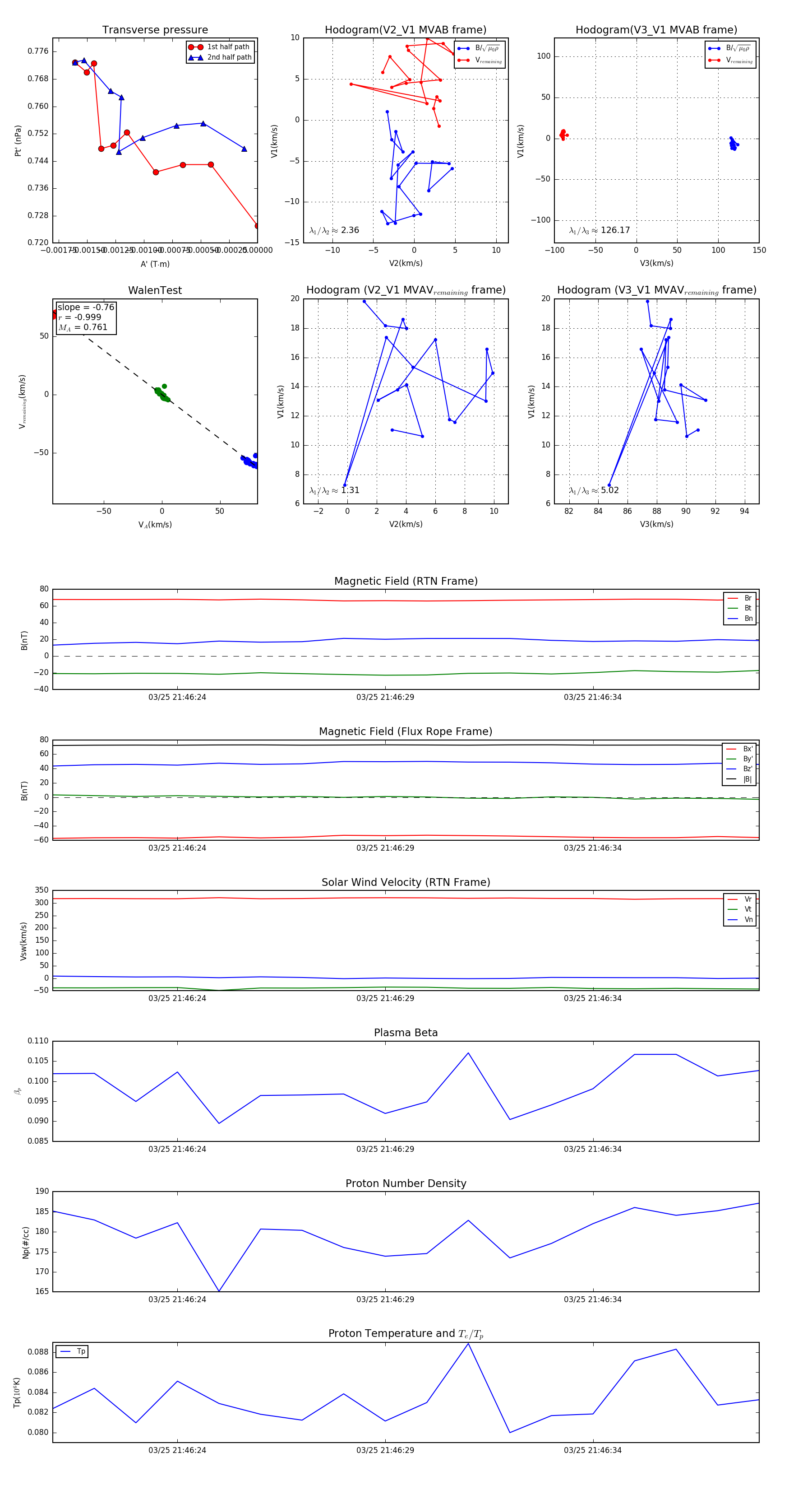
Flux Rope in 2024

Flux Rope Event 2024-03-25 21:46:21 ~ 2024-03-25 21:46:38 (18 seconds)


plot