HOME   LIST
‹–   –›

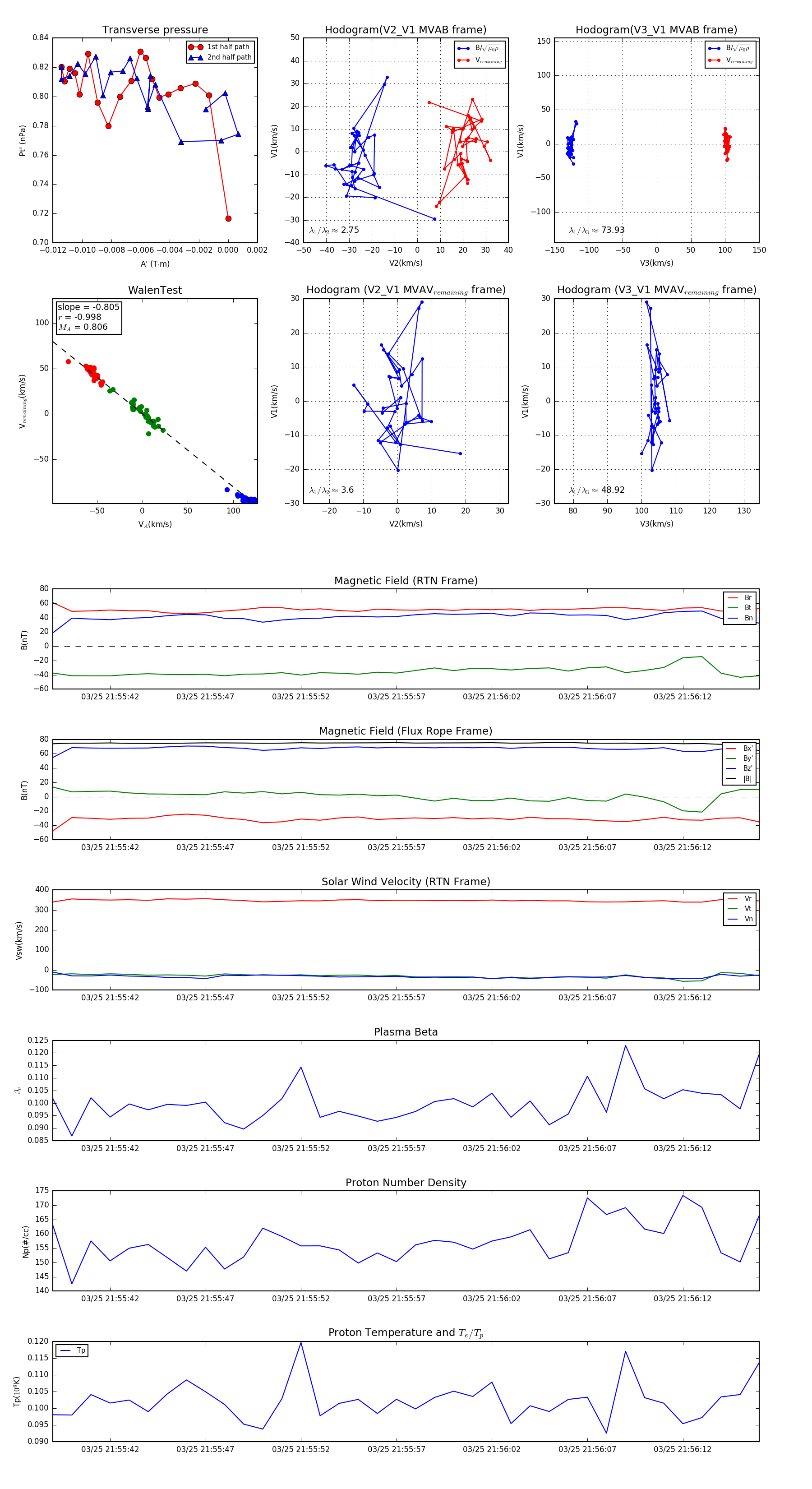
Flux Rope in 2024

Flux Rope Event 2024-03-25 21:55:39 ~ 2024-03-25 21:56:16 (38 seconds)


plot