HOME   LIST
‹–   –›

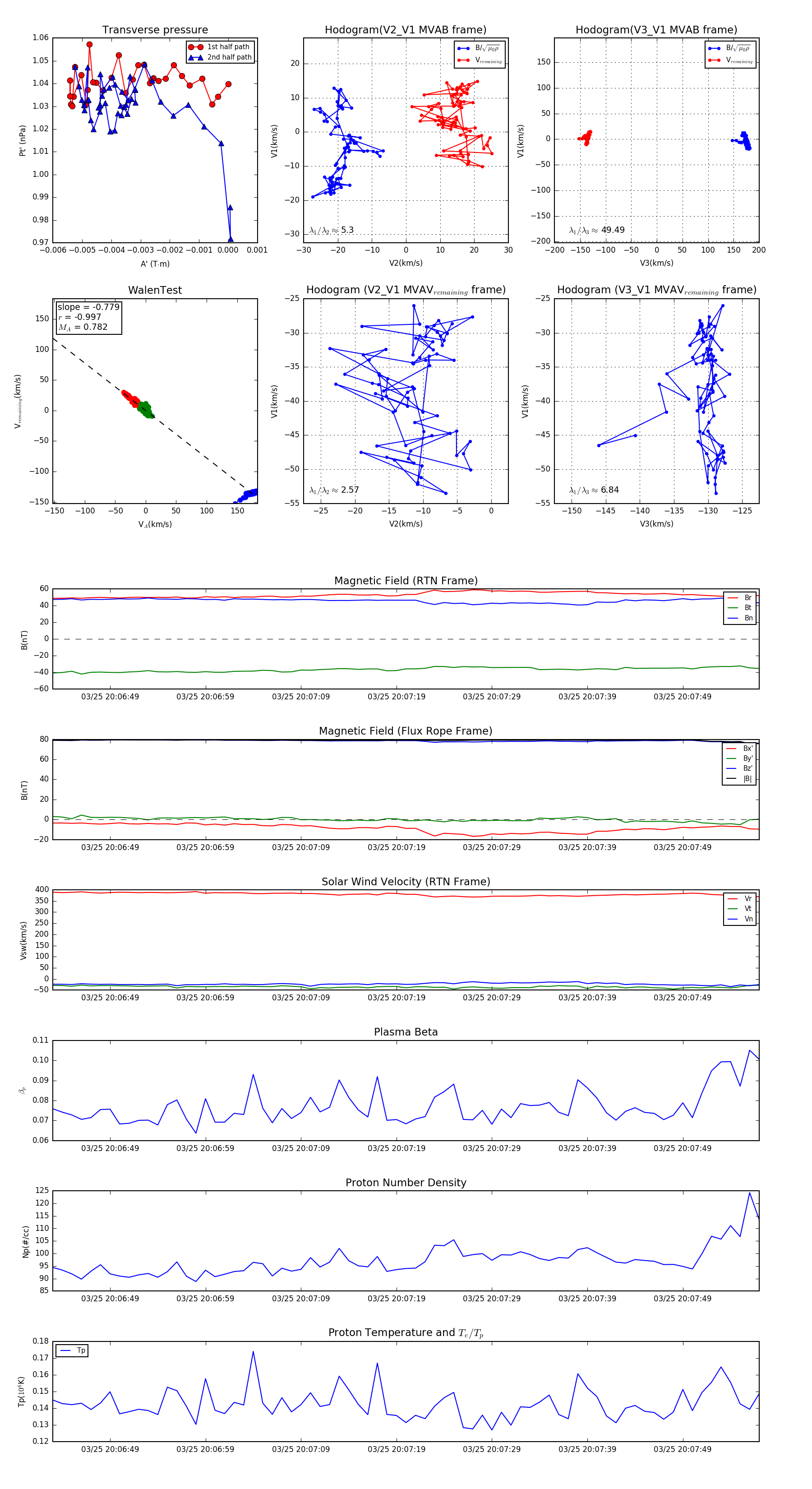
Flux Rope in 2024

Flux Rope Event 2024-03-25 20:06:43 ~ 2024-03-25 20:07:57 (75 seconds)


plot