HOME   LIST
‹–   –›

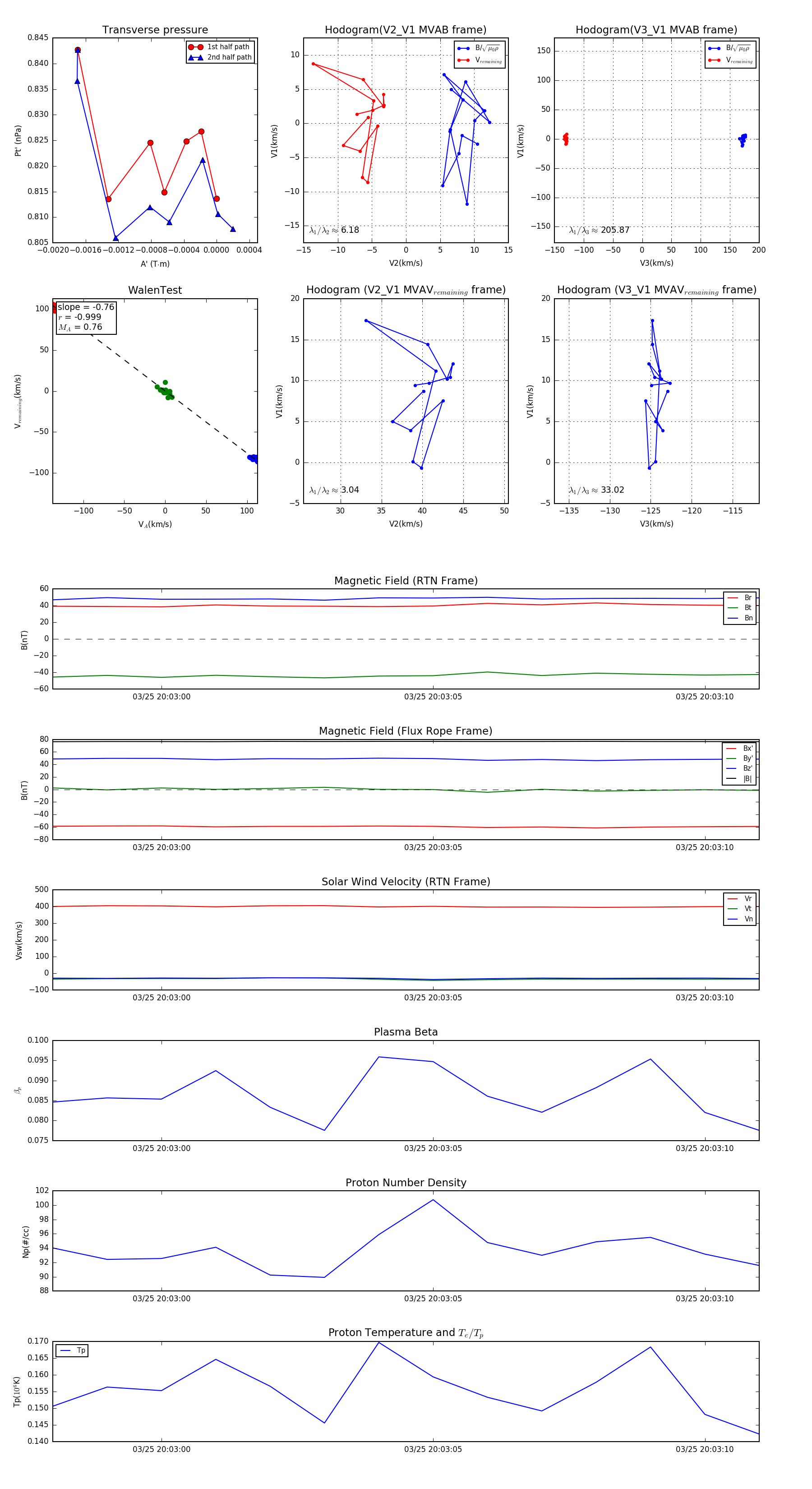
Flux Rope in 2024

Flux Rope Event 2024-03-25 20:02:58 ~ 2024-03-25 20:03:11 (14 seconds)


plot