HOME   LIST
‹–   –›

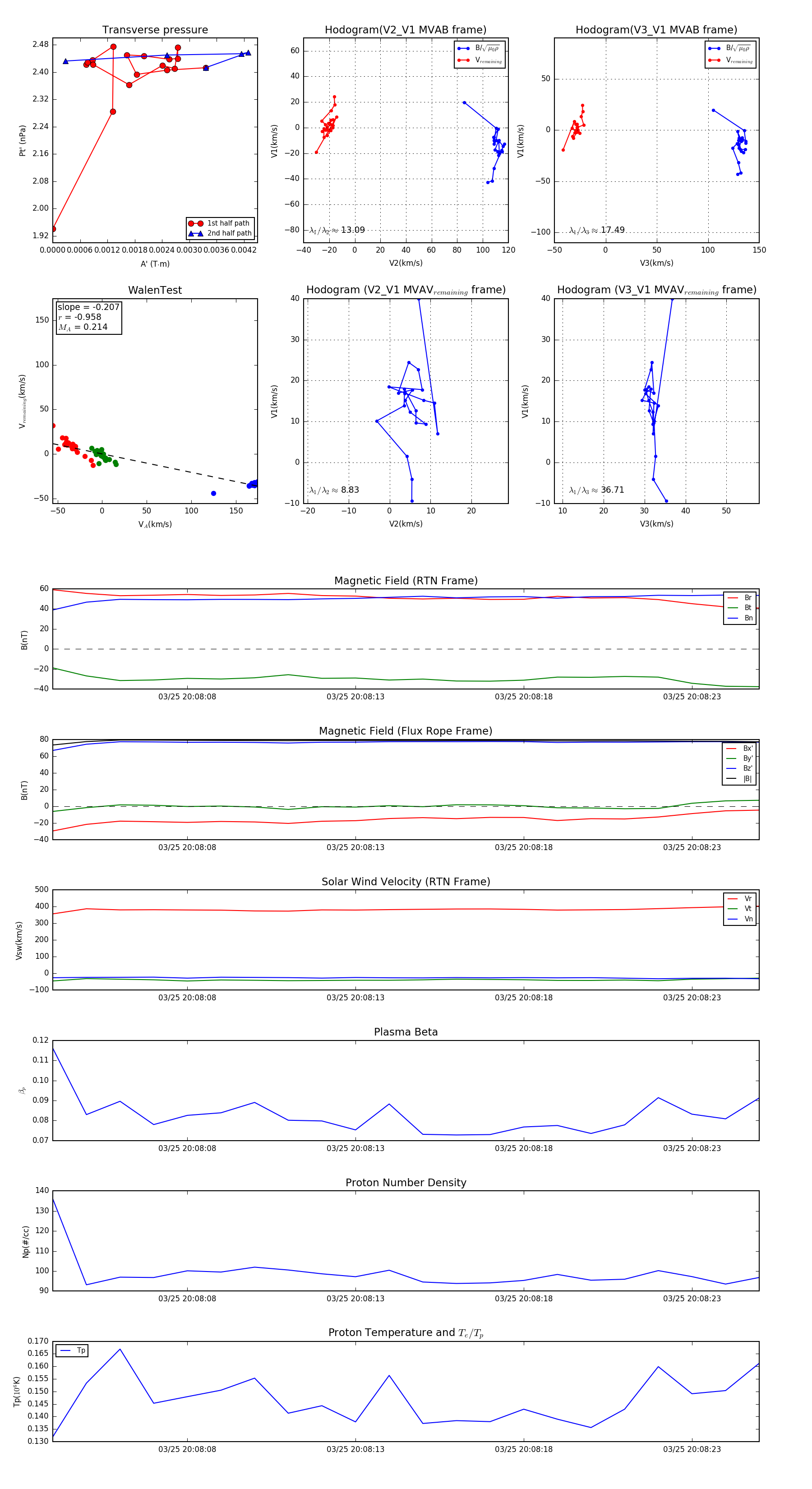
Flux Rope in 2024

Flux Rope Event 2024-03-25 20:08:04 ~ 2024-03-25 20:08:25 (22 seconds)


plot