HOME   LIST
‹–   –›

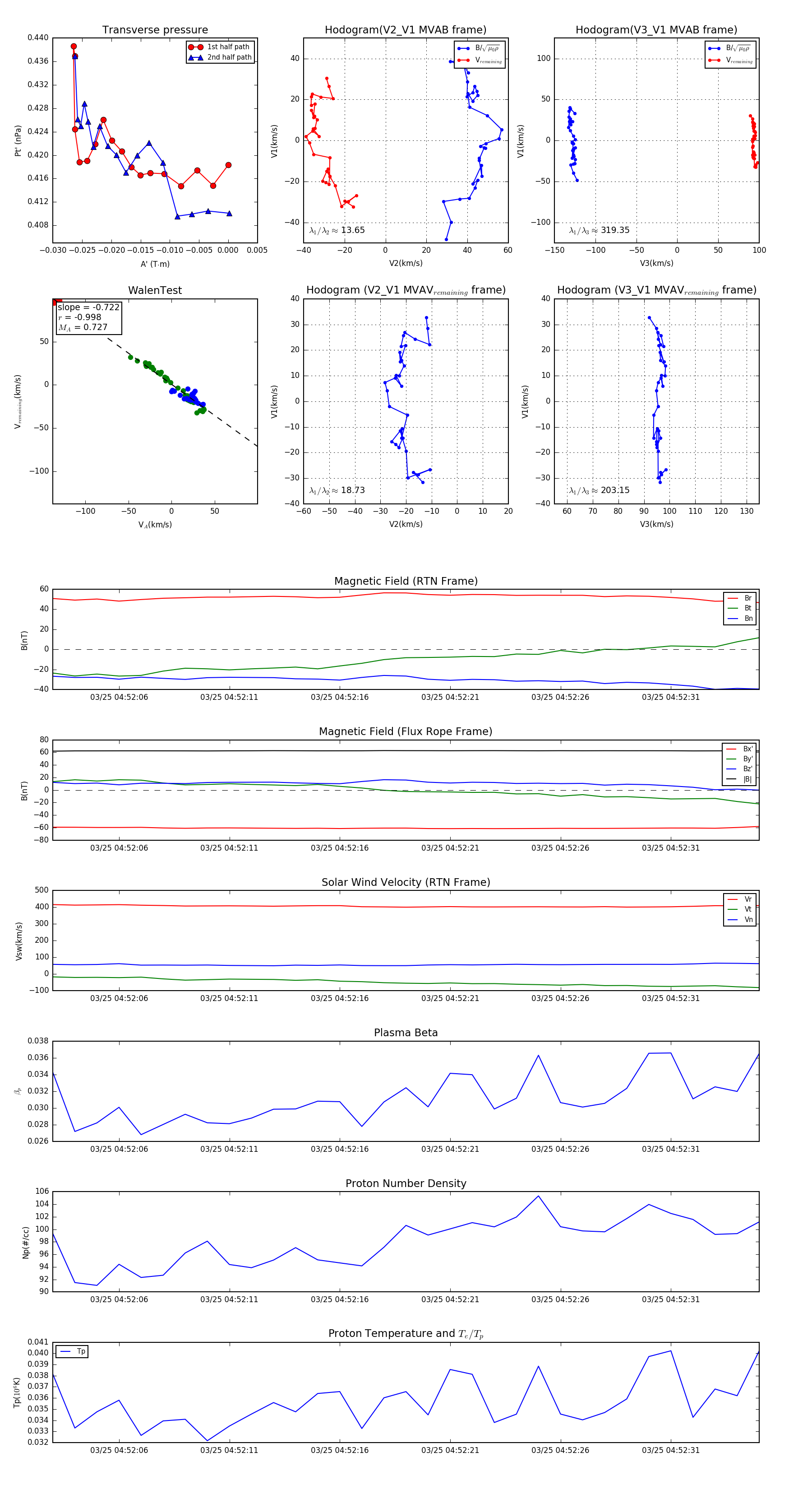
Flux Rope in 2024

Flux Rope Event 2024-03-25 04:52:03 ~ 2024-03-25 04:52:35 (33 seconds)


plot