HOME   LIST
‹–   –›

Flux Rope in 2024

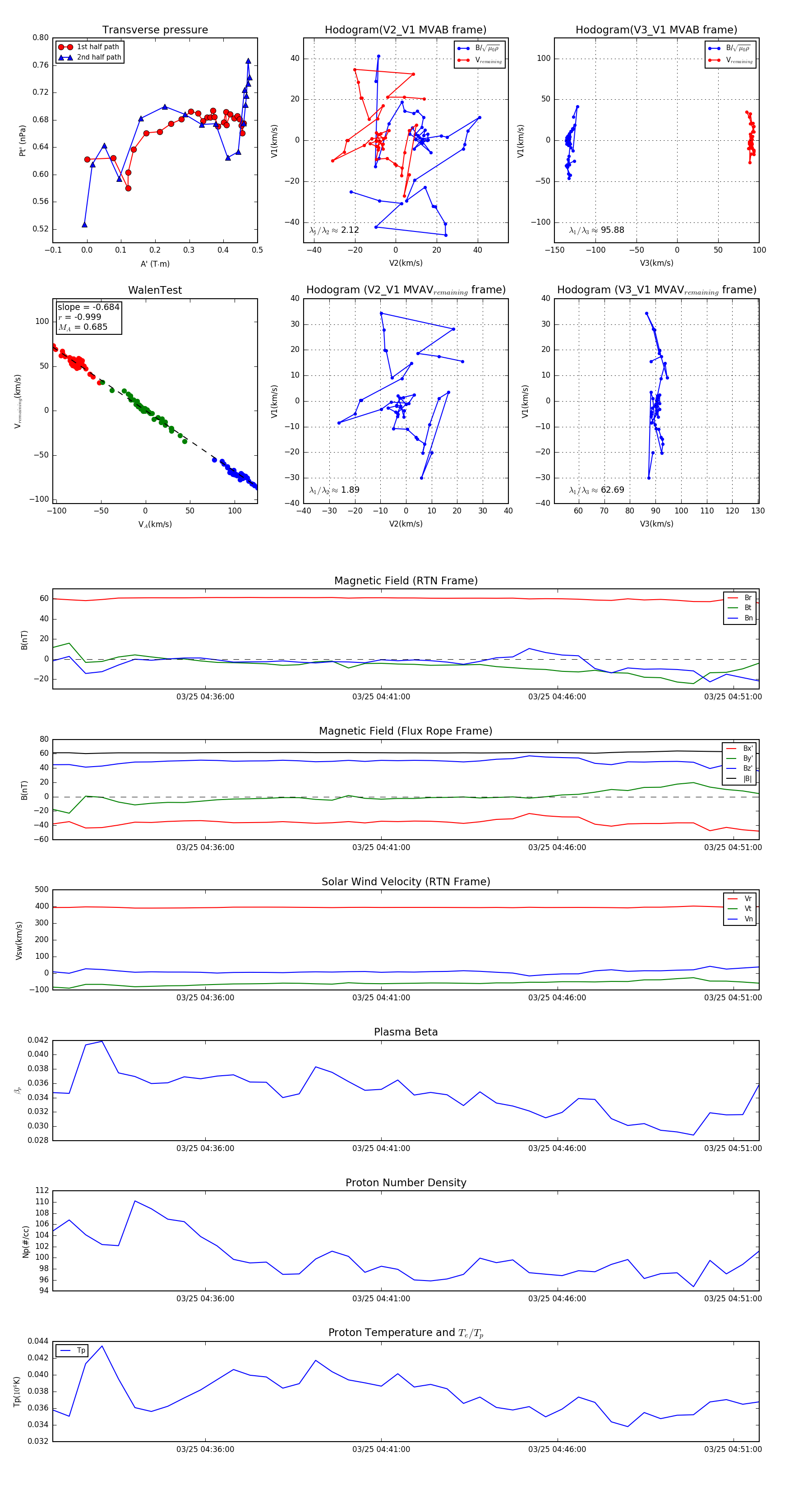
Flux Rope Event 2024-03-25 04:31:40 ~ 2024-03-25 04:51:44 (1205 seconds)


plot