HOME   LIST
‹–   –›

Flux Rope in 2024

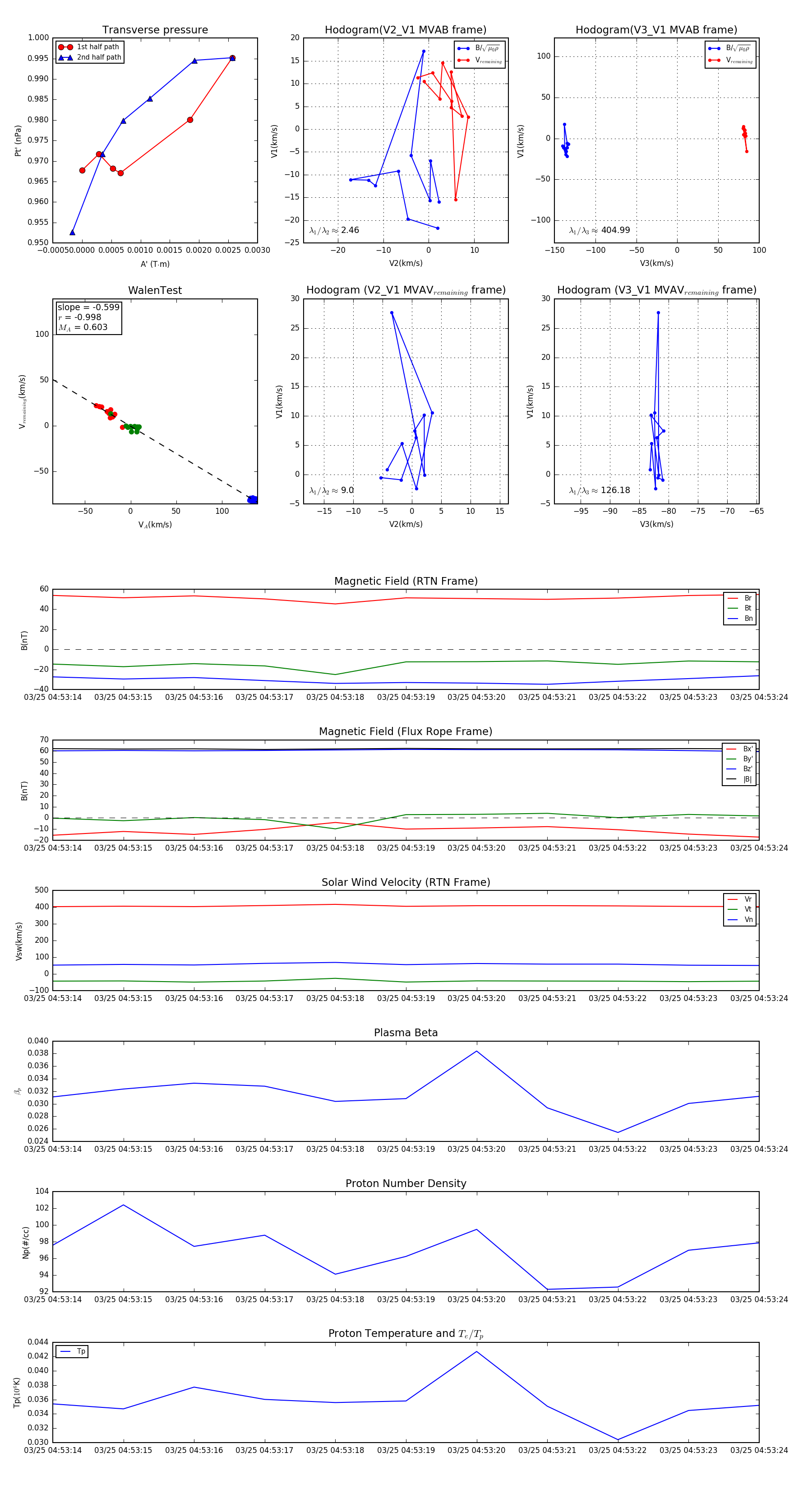
Flux Rope Event 2024-03-25 04:53:14 ~ 2024-03-25 04:53:24 (11 seconds)


plot