HOME   LIST
‹–   –›

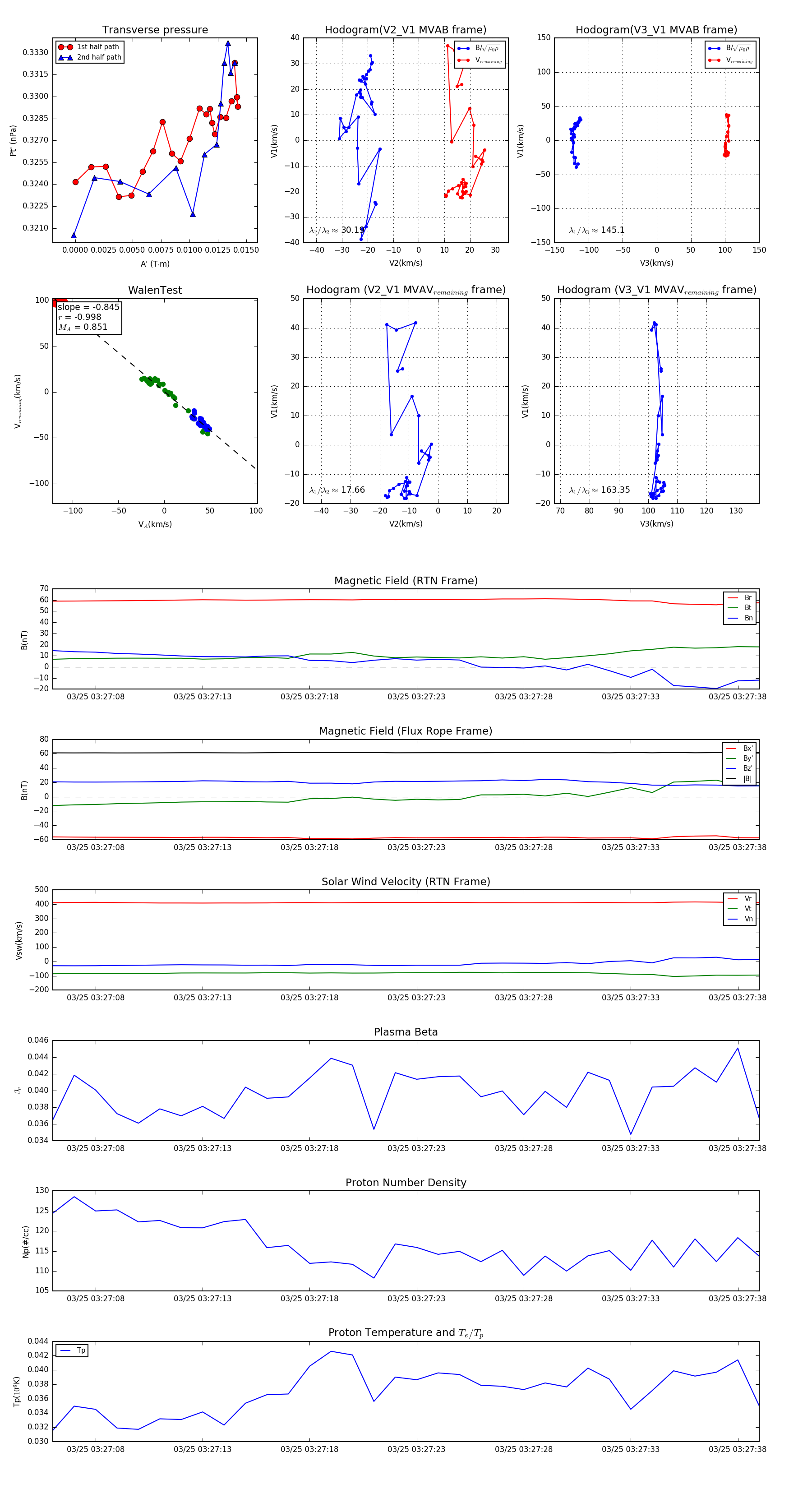
Flux Rope in 2024

Flux Rope Event 2024-03-25 03:27:06 ~ 2024-03-25 03:27:39 (34 seconds)


plot