HOME   LIST
‹–   –›

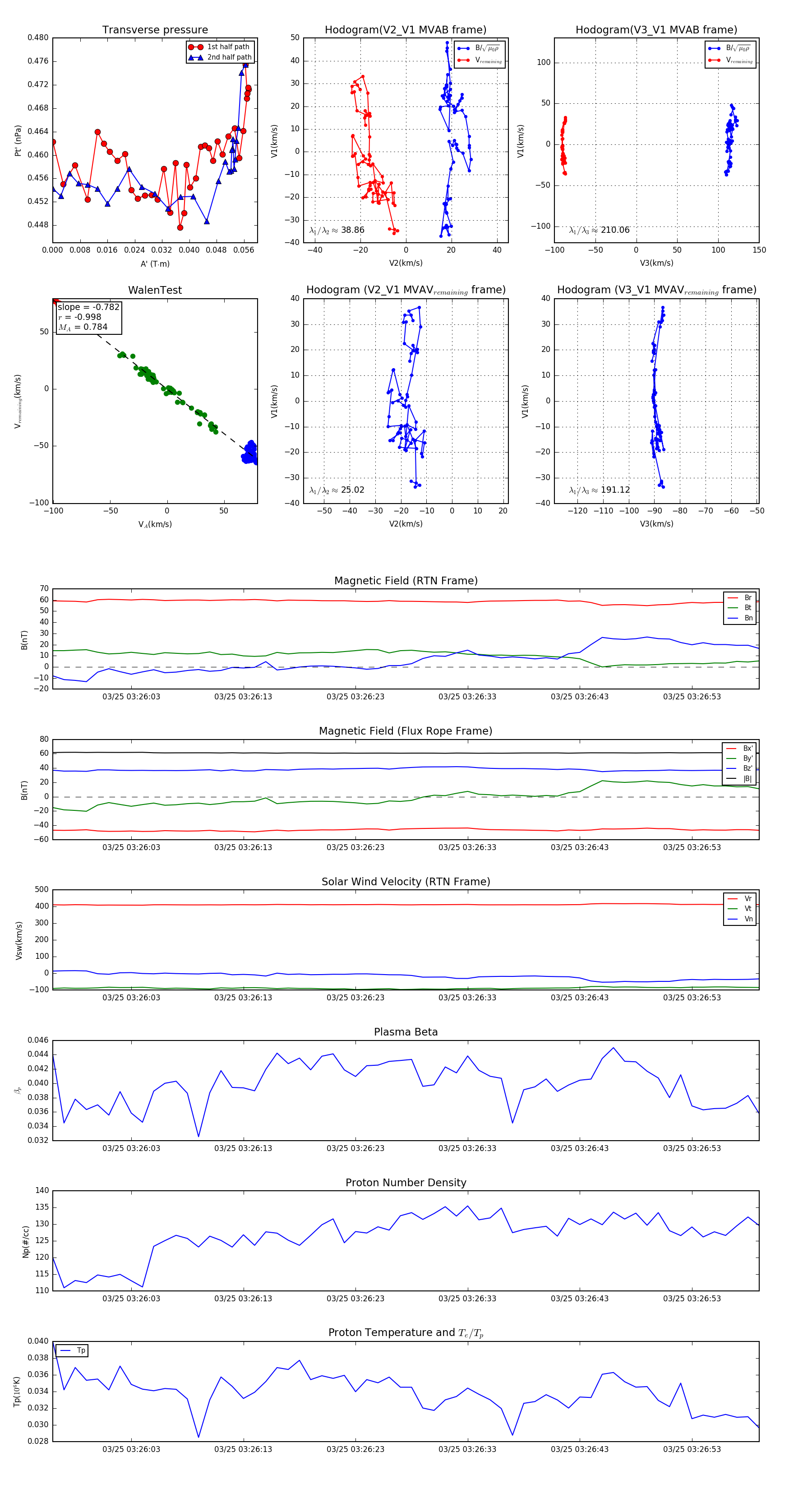
Flux Rope in 2024

Flux Rope Event 2024-03-25 03:25:56 ~ 2024-03-25 03:26:59 (64 seconds)


plot