HOME   LIST
‹–   –›

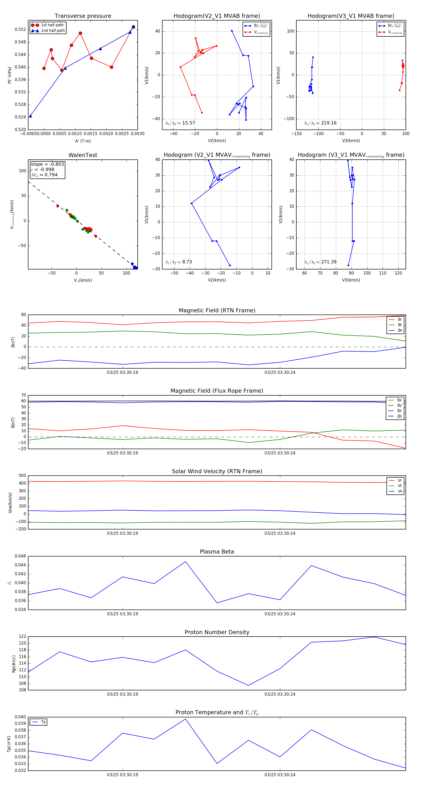
Flux Rope in 2024

Flux Rope Event 2024-03-25 03:30:16 ~ 2024-03-25 03:30:28 (13 seconds)


plot