HOME   LIST
‹–   –›

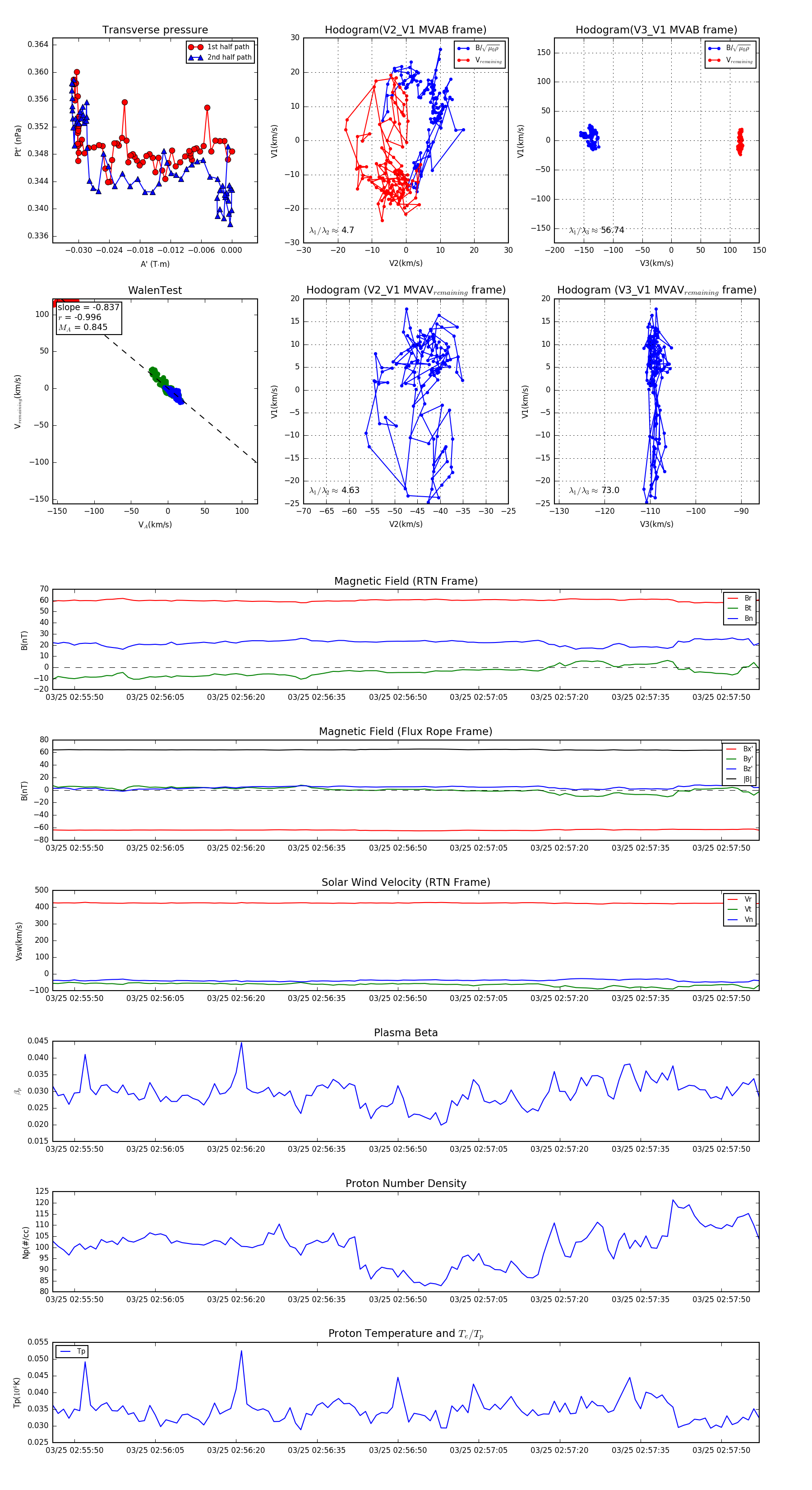
Flux Rope in 2024

Flux Rope Event 2024-03-25 02:55:46 ~ 2024-03-25 02:57:57 (132 seconds)


plot