HOME   LIST
‹–   –›

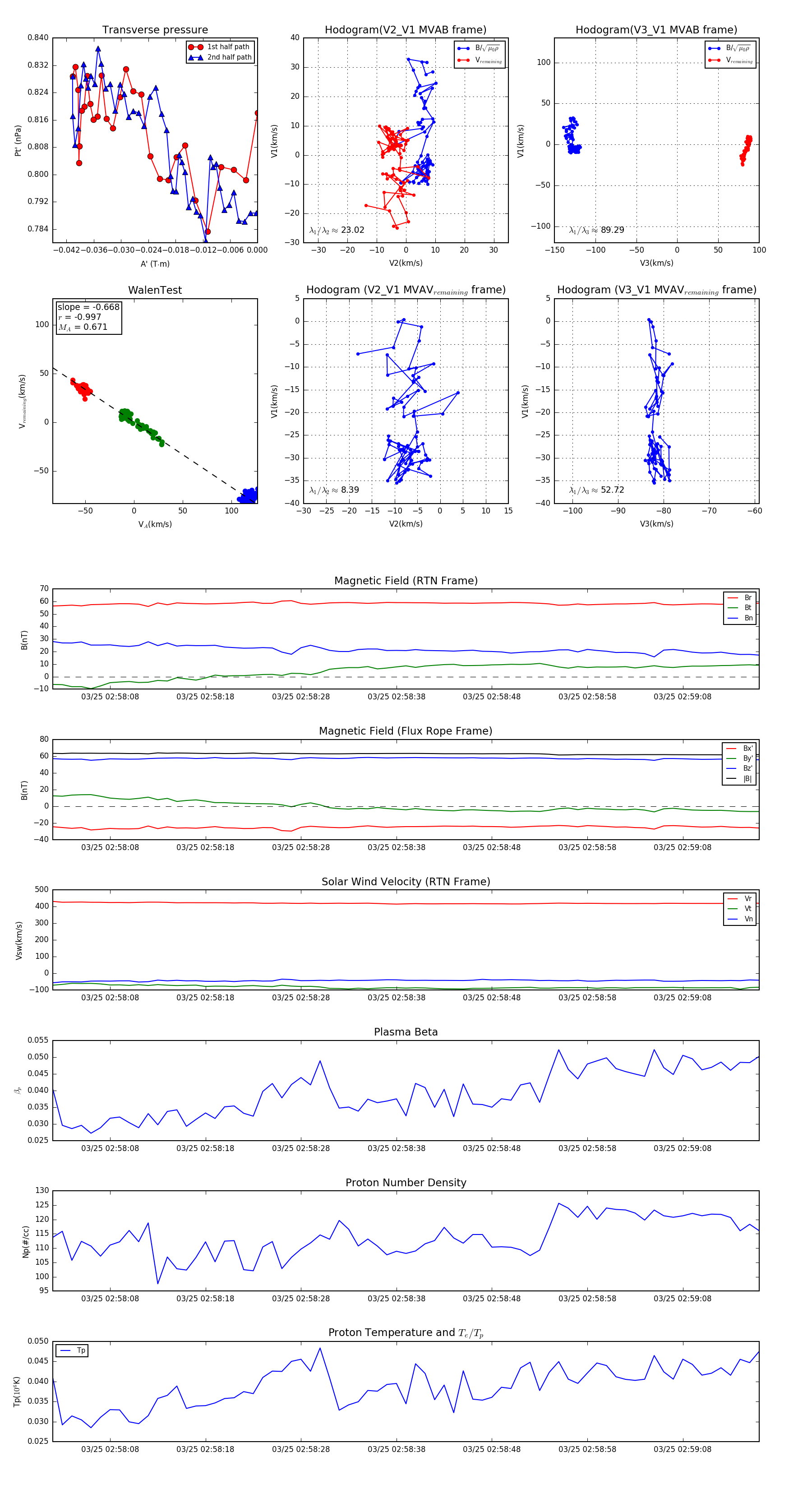
Flux Rope in 2024

Flux Rope Event 2024-03-25 02:58:02 ~ 2024-03-25 02:59:16 (75 seconds)


plot