HOME   LIST
‹–   –›

Flux Rope in 2024

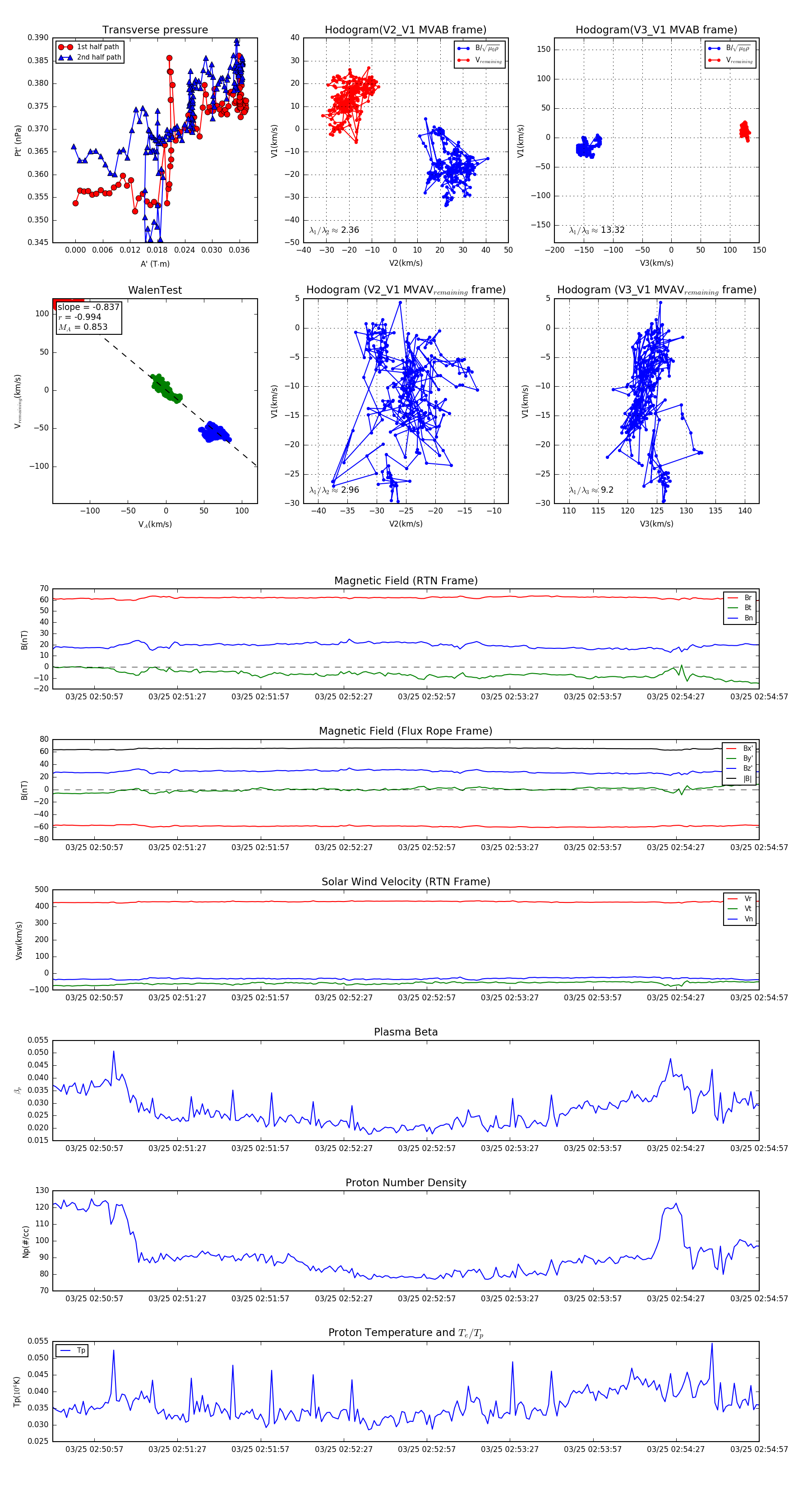
Flux Rope Event 2024-03-25 02:50:42 ~ 2024-03-25 02:54:57 (256 seconds)


plot