HOME   LIST
‹–   –›

Flux Rope in 2024

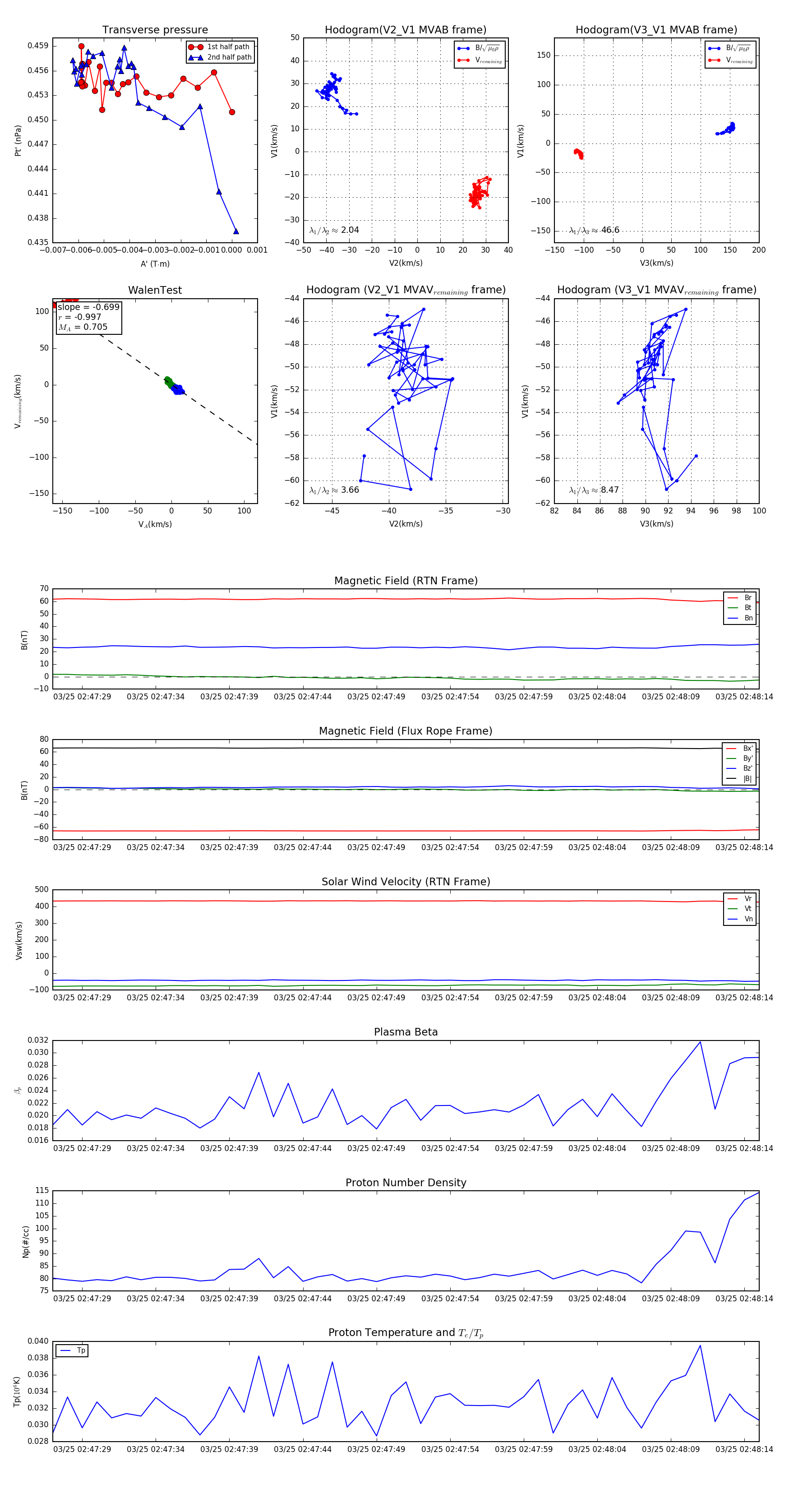
Flux Rope Event 2024-03-25 02:47:27 ~ 2024-03-25 02:48:15 (49 seconds)


plot