HOME   LIST
‹–   –›

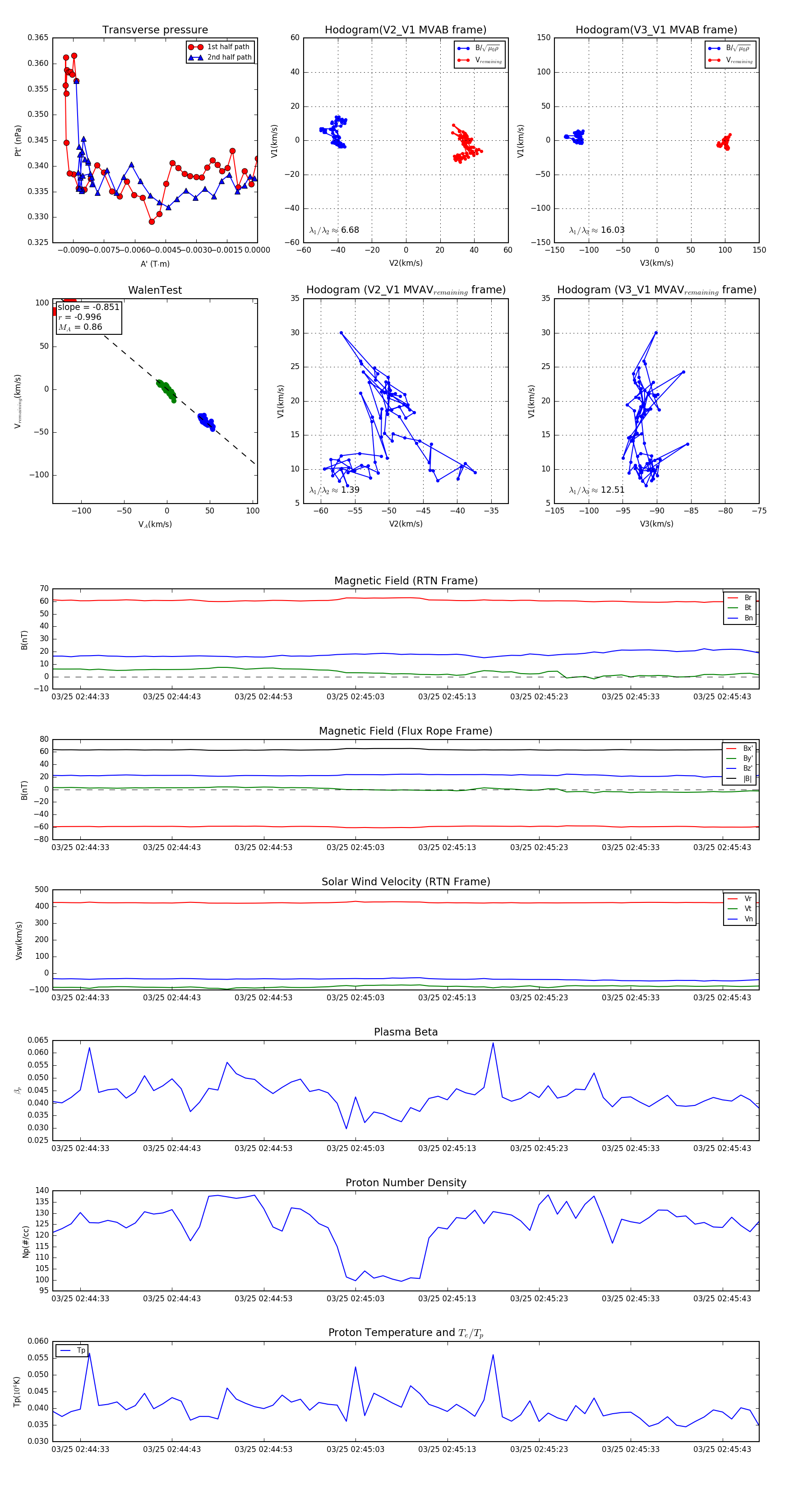
Flux Rope in 2024

Flux Rope Event 2024-03-25 02:44:30 ~ 2024-03-25 02:45:47 (78 seconds)


plot