HOME   LIST
‹–   –›

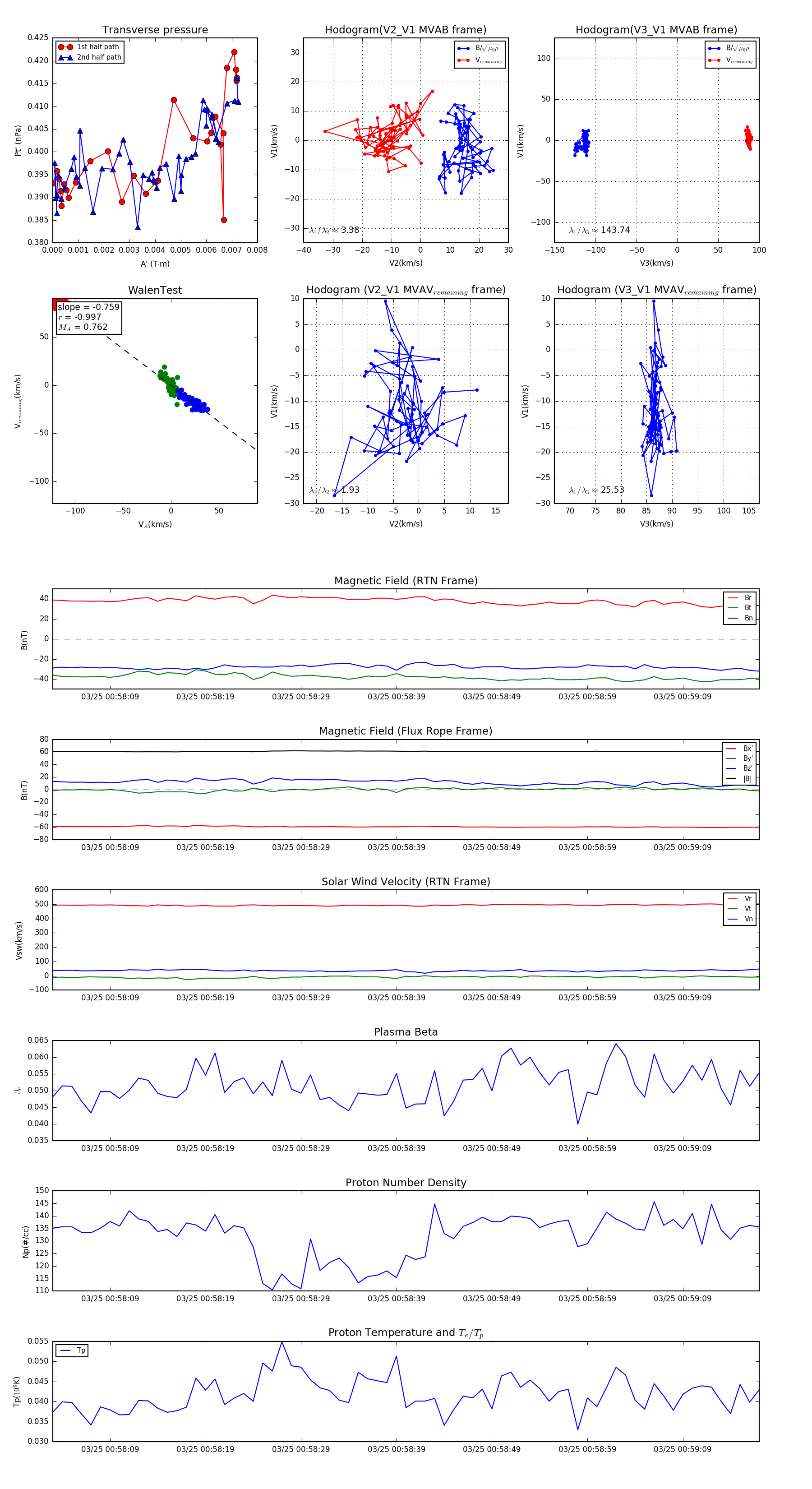
Flux Rope in 2024

Flux Rope Event 2024-03-25 00:58:03 ~ 2024-03-25 00:59:17 (75 seconds)


plot