HOME   LIST
‹–   –›

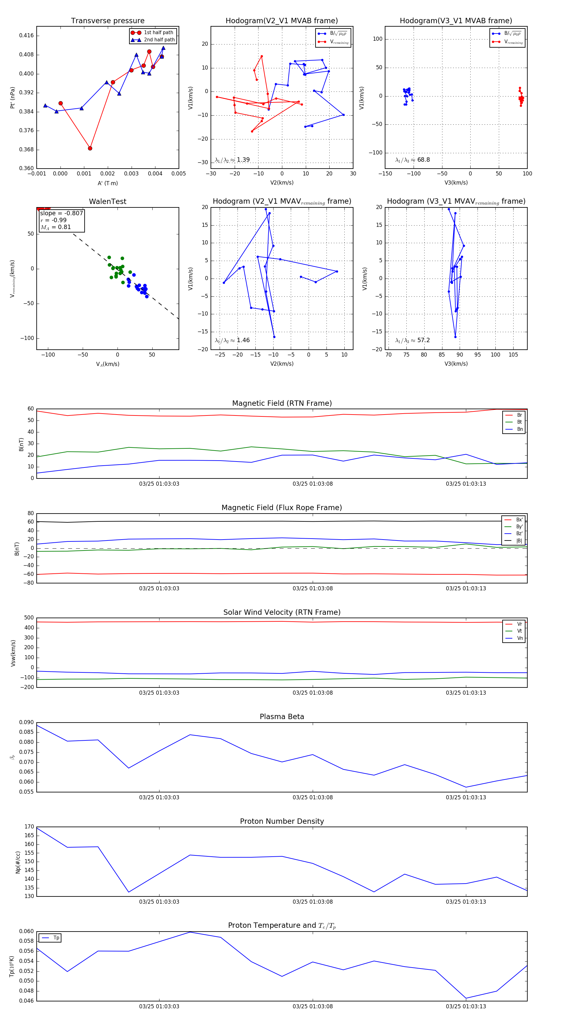
Flux Rope in 2024

Flux Rope Event 2024-03-25 01:02:59 ~ 2024-03-25 01:03:15 (17 seconds)


plot