HOME   LIST
‹–   –›

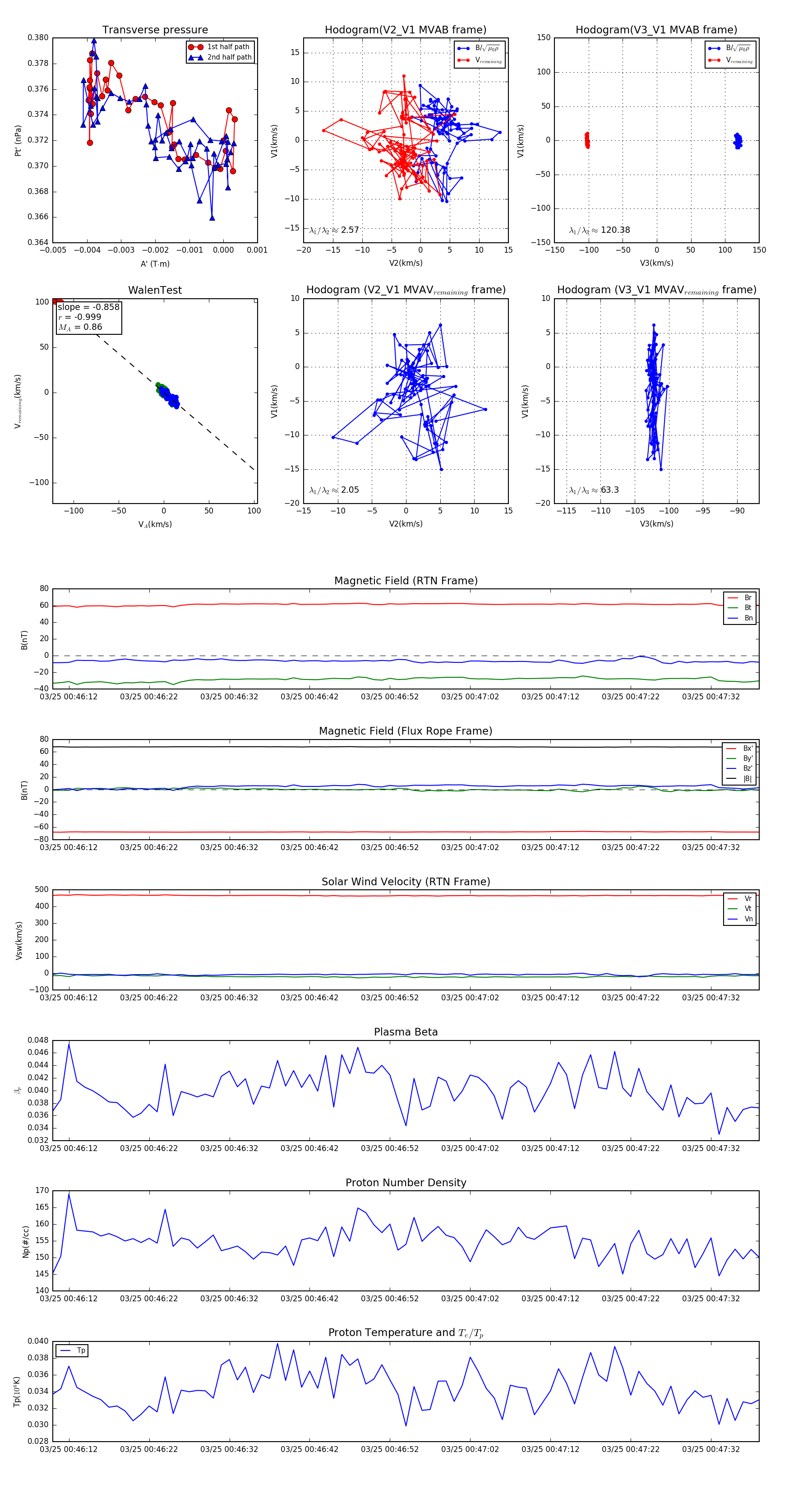
Flux Rope in 2024

Flux Rope Event 2024-03-25 00:46:10 ~ 2024-03-25 00:47:38 (89 seconds)


plot