HOME   LIST
‹–   –›

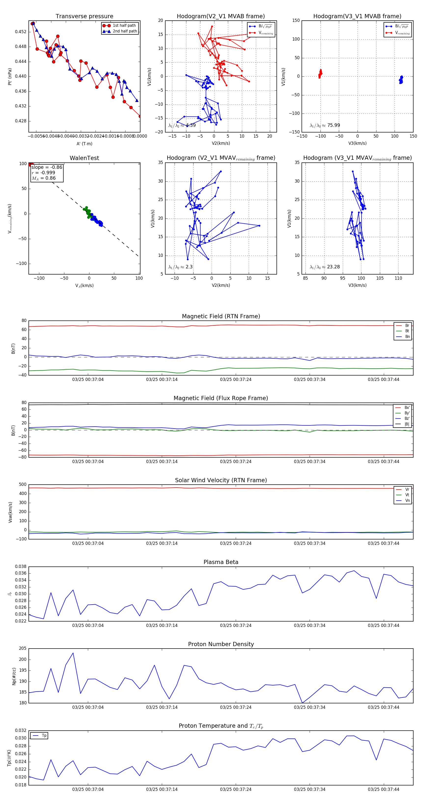
Flux Rope in 2024

Flux Rope Event 2024-03-25 00:36:56 ~ 2024-03-25 00:37:48 (53 seconds)


plot