HOME   LIST
‹–   –›

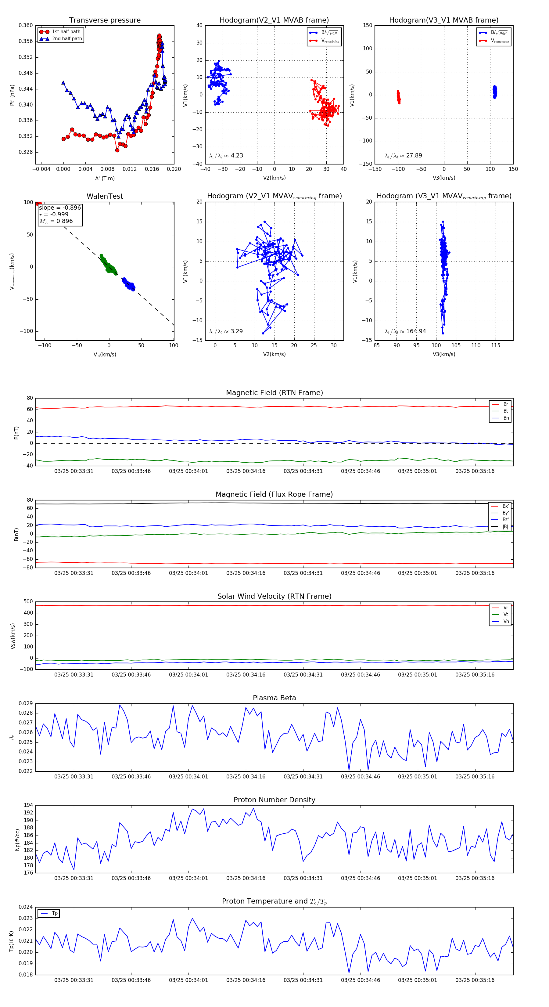
Flux Rope in 2024

Flux Rope Event 2024-03-25 00:33:21 ~ 2024-03-25 00:35:26 (126 seconds)


plot