HOME   LIST
‹–   –›

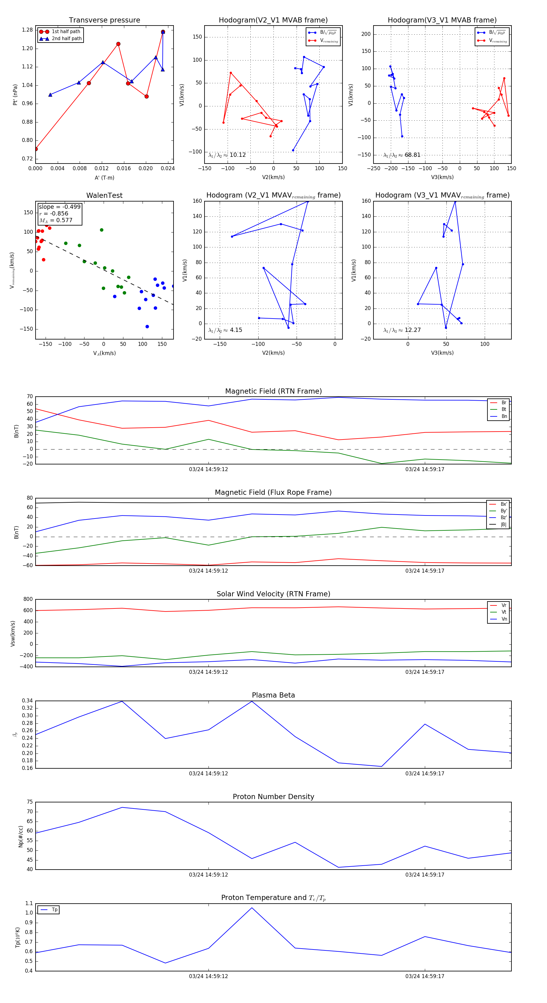
Flux Rope in 2024

Flux Rope Event 2024-03-24 14:59:08 ~ 2024-03-24 14:59:19 (12 seconds)


plot