HOME   LIST
‹–   –›

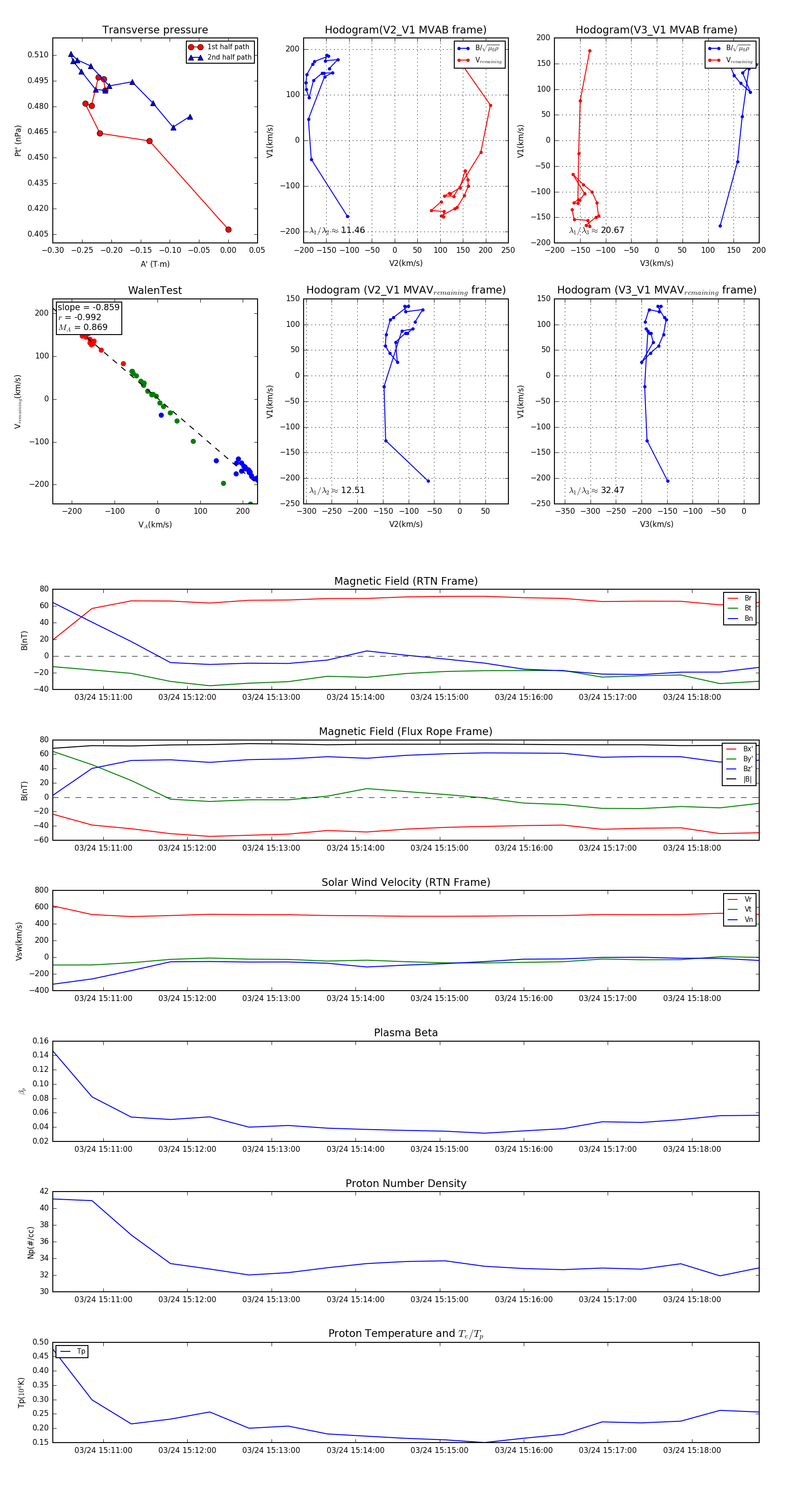
Flux Rope in 2024

Flux Rope Event 2024-03-24 15:10:24 ~ 2024-03-24 15:18:48 (505 seconds)


plot