HOME   LIST
‹–   –›

Flux Rope in 2024

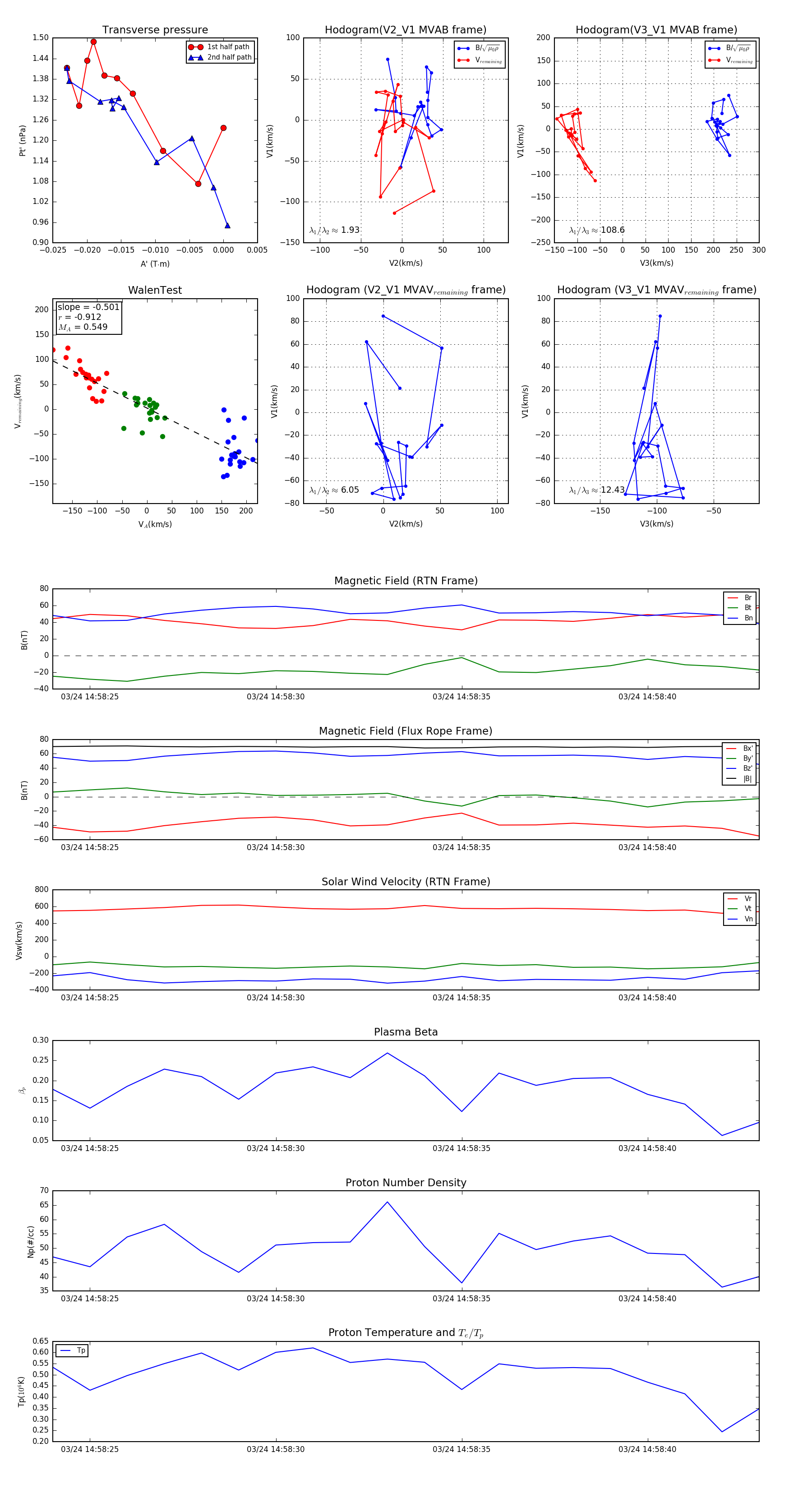
Flux Rope Event 2024-03-24 14:58:24 ~ 2024-03-24 14:58:43 (20 seconds)


plot