HOME   LIST
‹–   –›

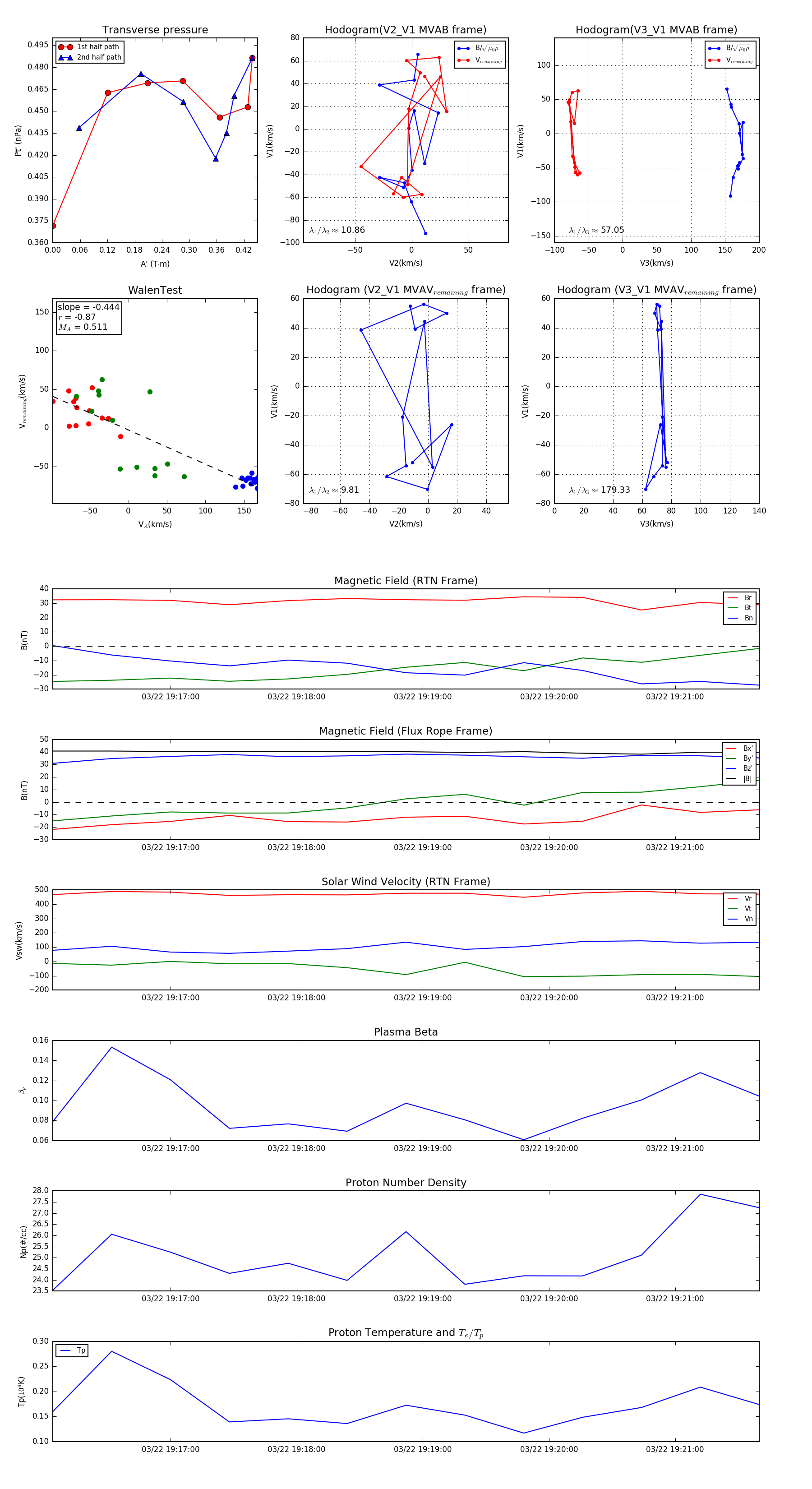
Flux Rope in 2024

Flux Rope Event 2024-03-22 19:16:04 ~ 2024-03-22 19:21:40 (337 seconds)


plot