HOME   LIST
‹–   –›

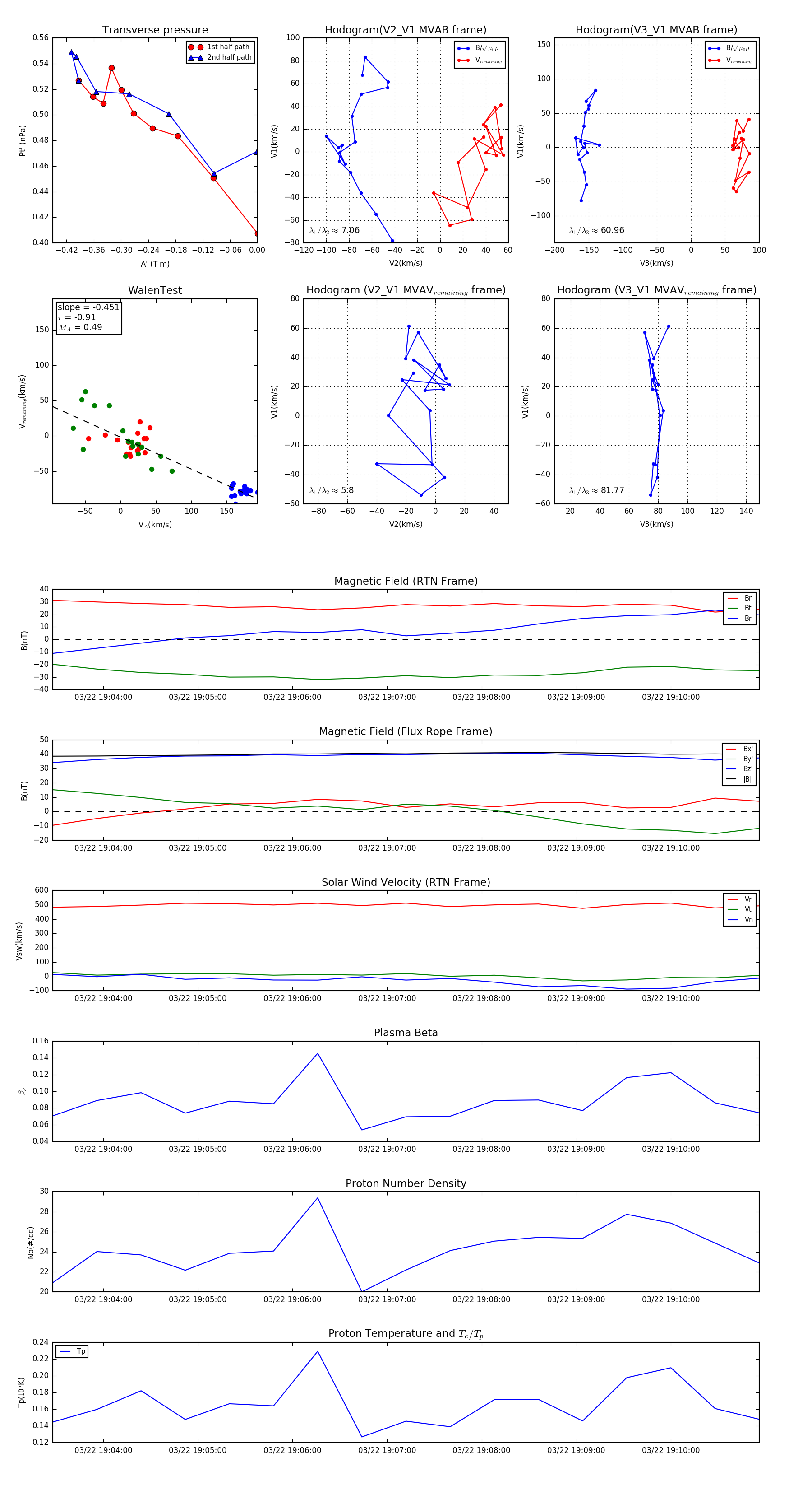
Flux Rope in 2024

Flux Rope Event 2024-03-22 19:03:28 ~ 2024-03-22 19:10:56 (449 seconds)


plot