HOME   LIST
‹–   –›

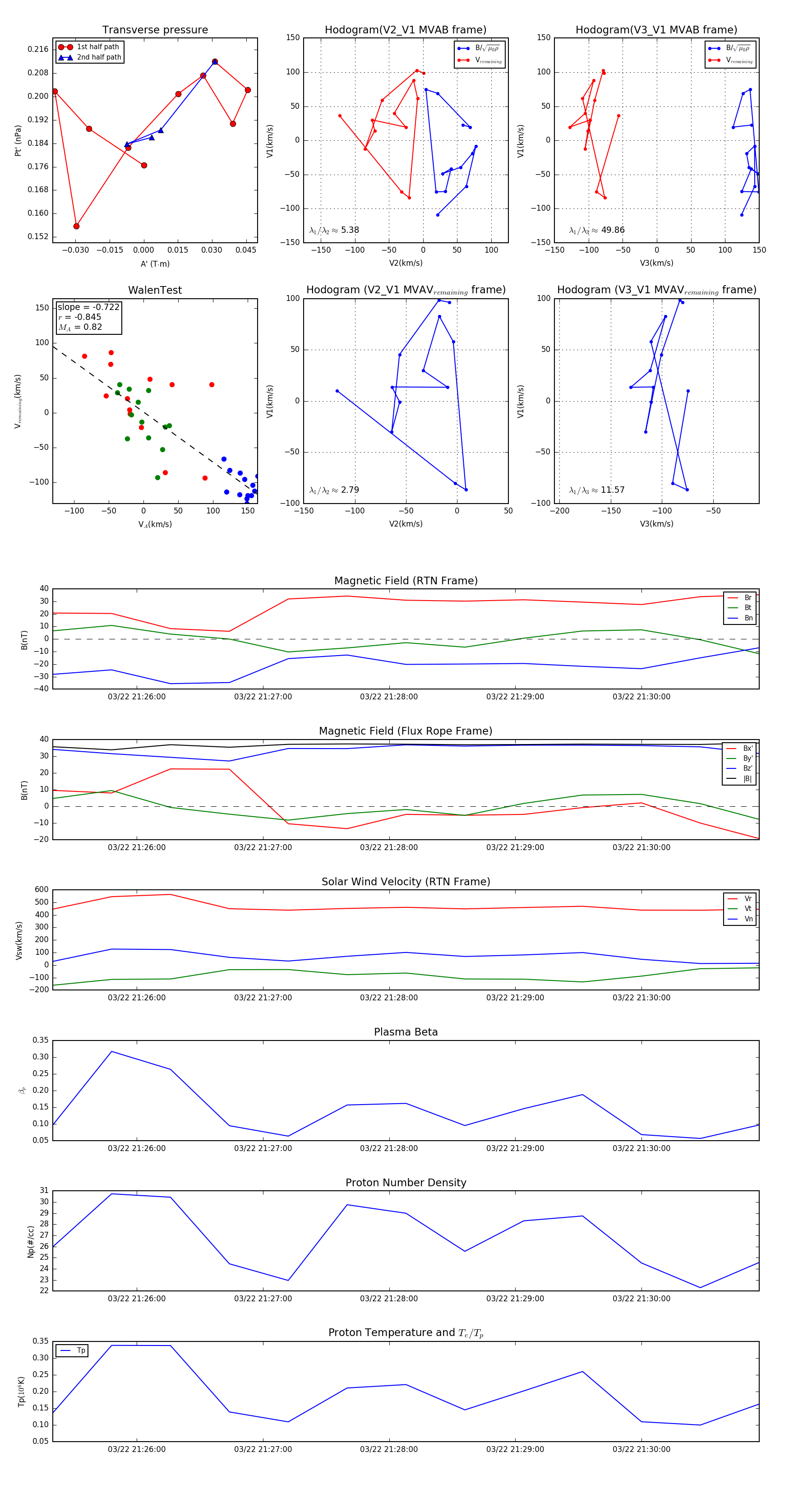
Flux Rope in 2024

Flux Rope Event 2024-03-22 21:25:20 ~ 2024-03-22 21:30:56 (337 seconds)


plot