HOME   LIST
‹–   –›

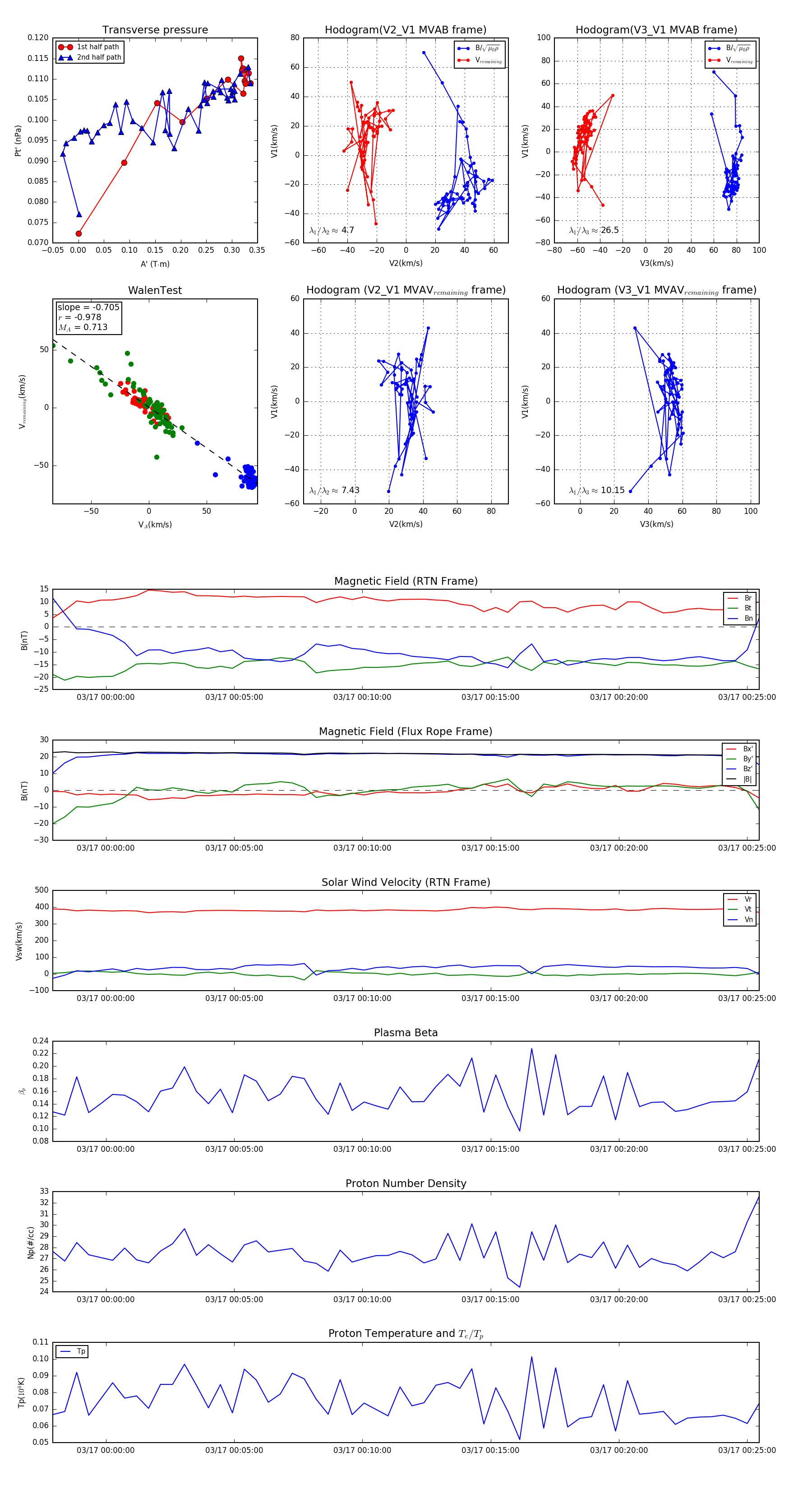
Flux Rope in 2024

Flux Rope Event 2024-03-16 23:57:56 ~ 2024-03-17 00:25:28 (1653 seconds)


plot