HOME   LIST
‹–   –›

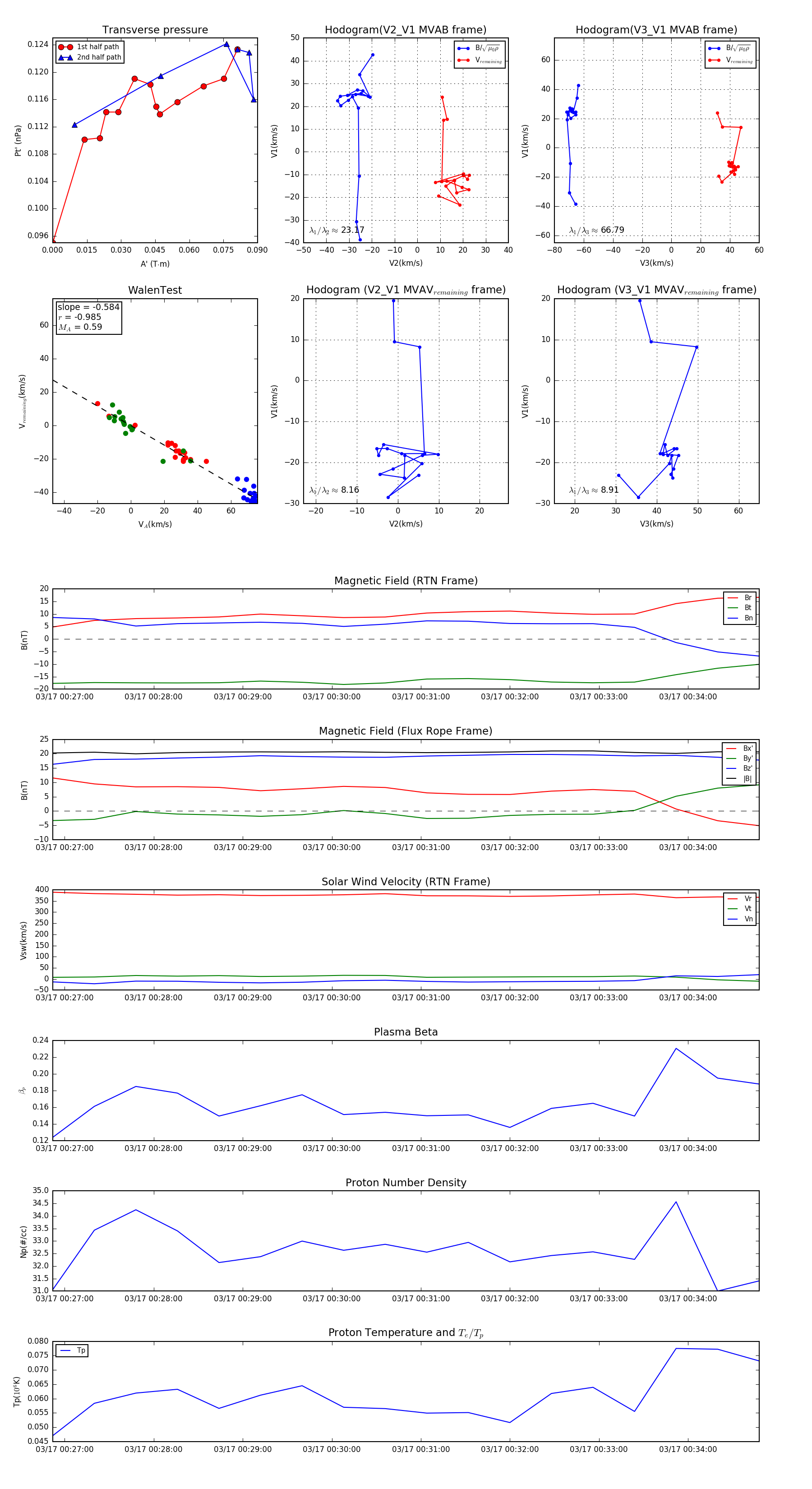
Flux Rope in 2024

Flux Rope Event 2024-03-17 00:26:52 ~ 2024-03-17 00:34:48 (477 seconds)


plot