HOME   LIST
‹–   –›

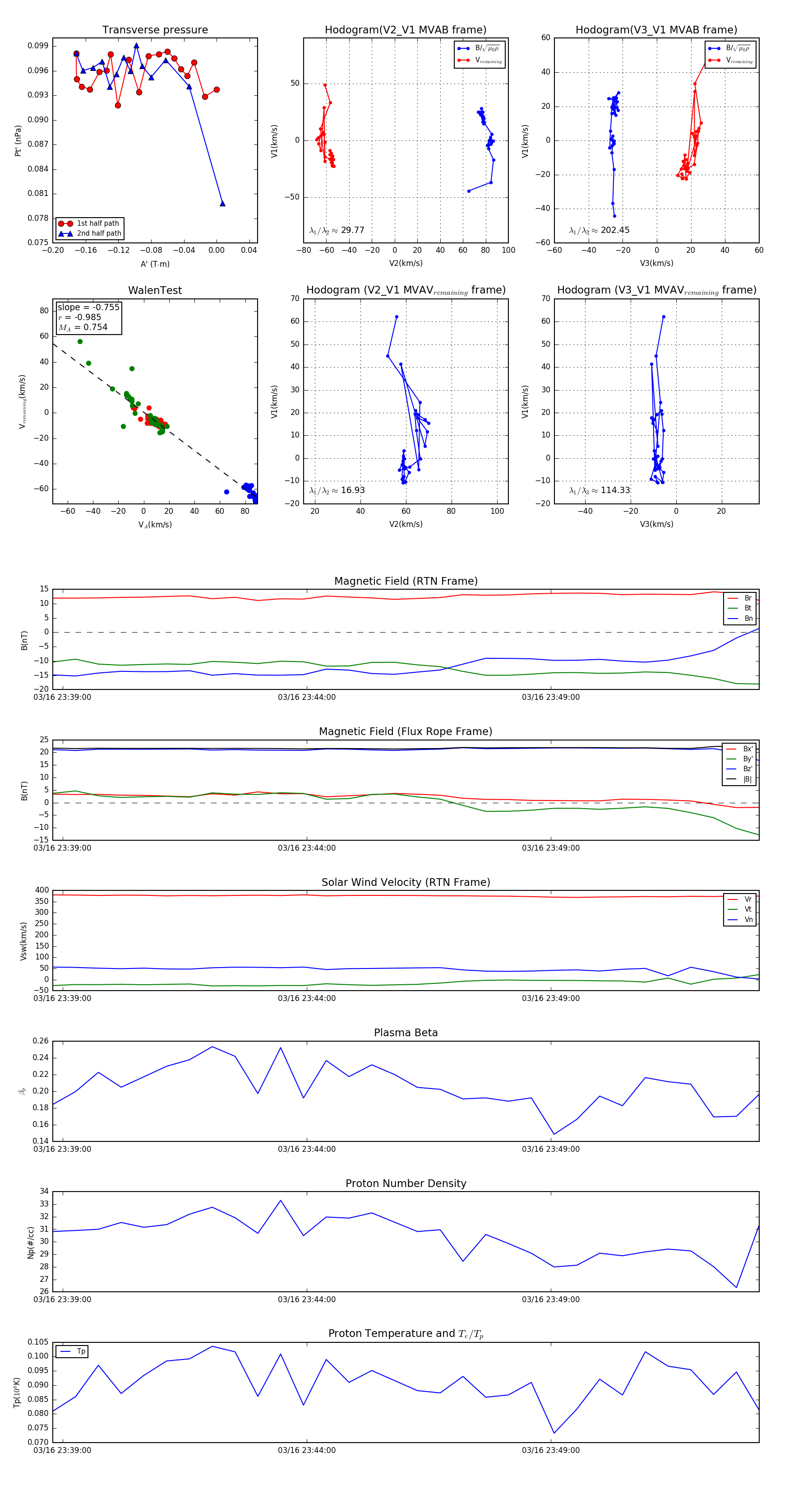
Flux Rope in 2024

Flux Rope Event 2024-03-16 23:38:48 ~ 2024-03-16 23:53:16 (869 seconds)


plot