HOME   LIST
‹–   –›

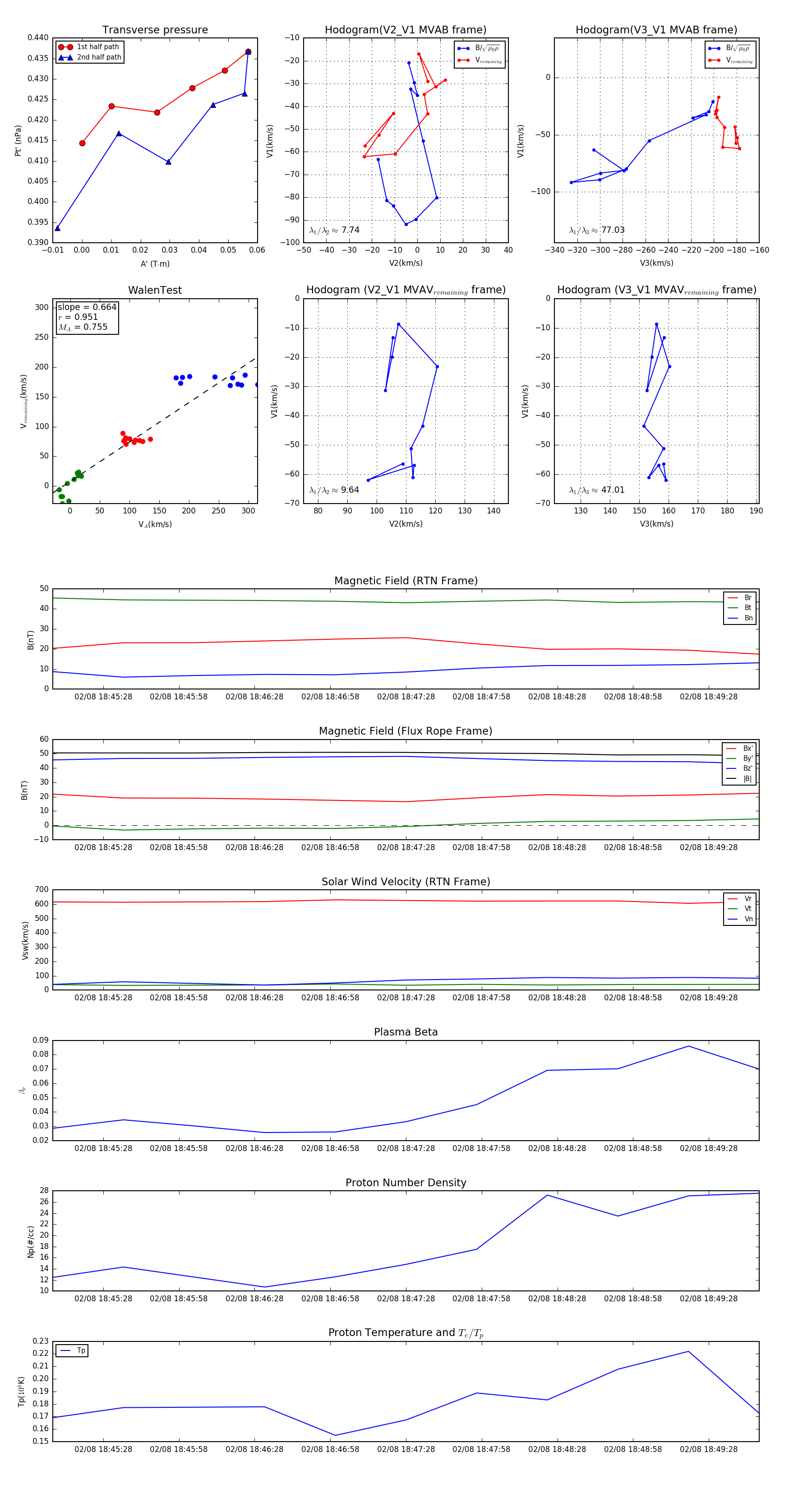
Flux Rope in 2024

Flux Rope Event 2024-02-08 18:45:08 ~ 2024-02-08 18:49:48 (281 seconds)


plot