HOME   LIST
‹–   –›

Flux Rope in 2024

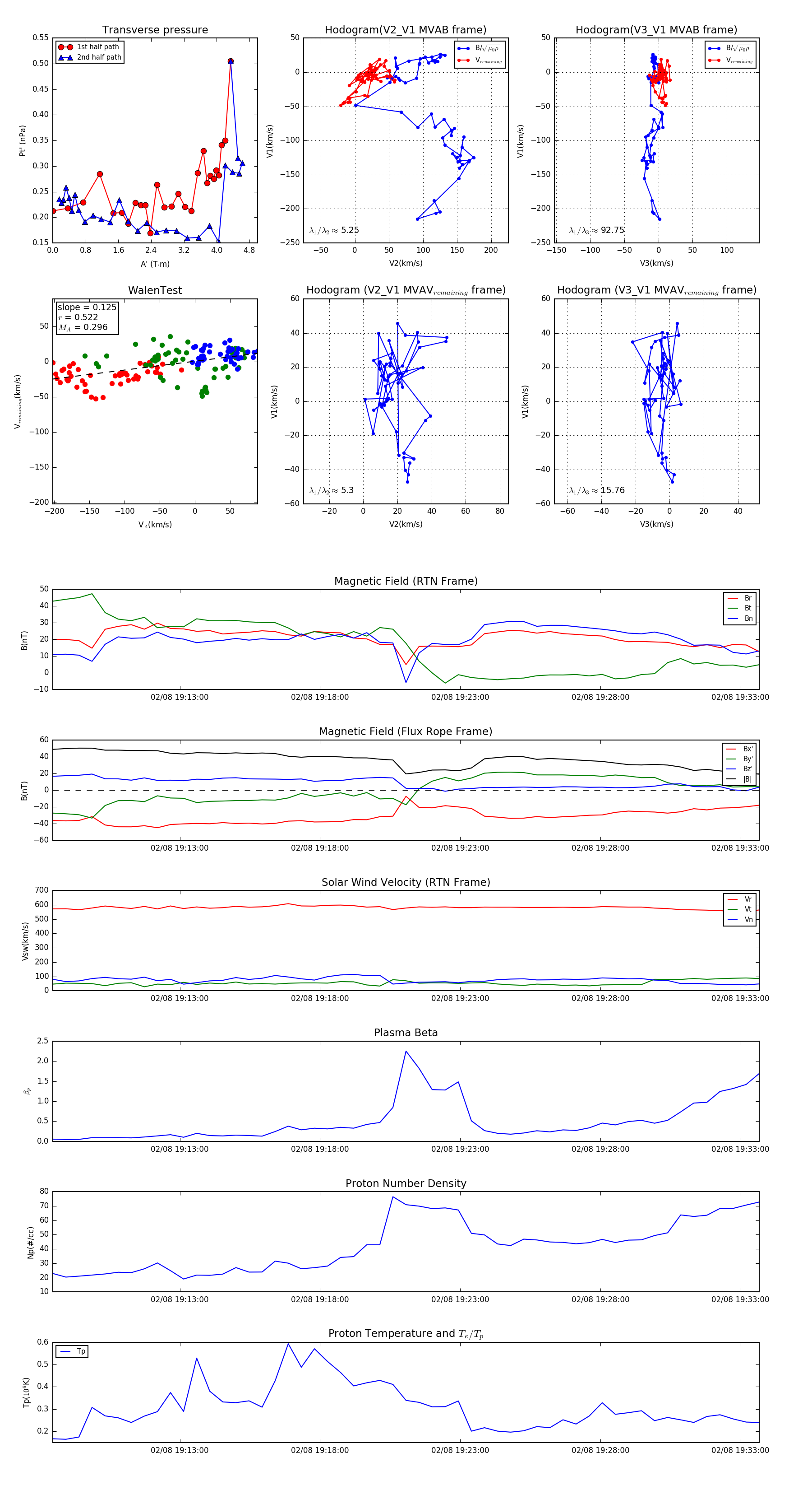
Flux Rope Event 2024-02-08 19:08:28 ~ 2024-02-08 19:33:40 (1513 seconds)


plot