HOME   LIST
‹–   –›

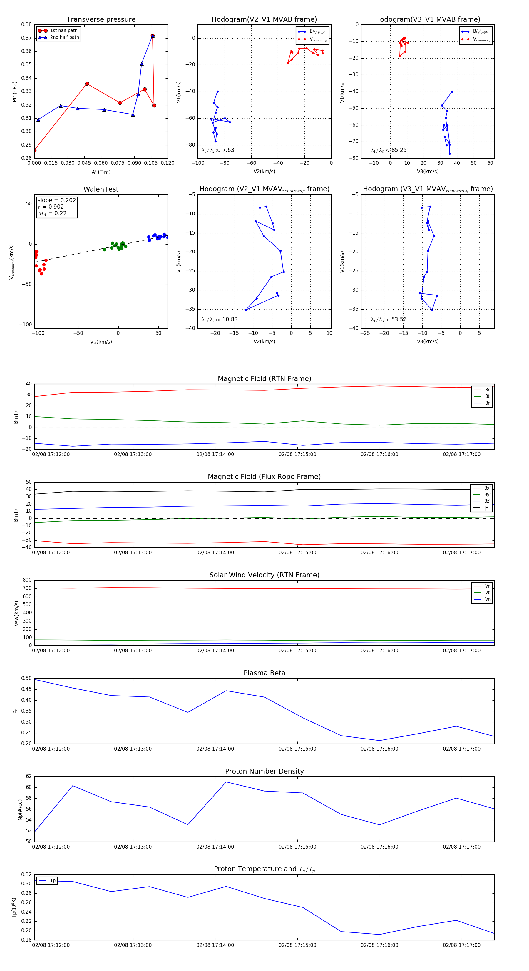
Flux Rope in 2024

Flux Rope Event 2024-02-08 17:11:48 ~ 2024-02-08 17:17:24 (337 seconds)


plot