HOME   LIST
‹–   –›

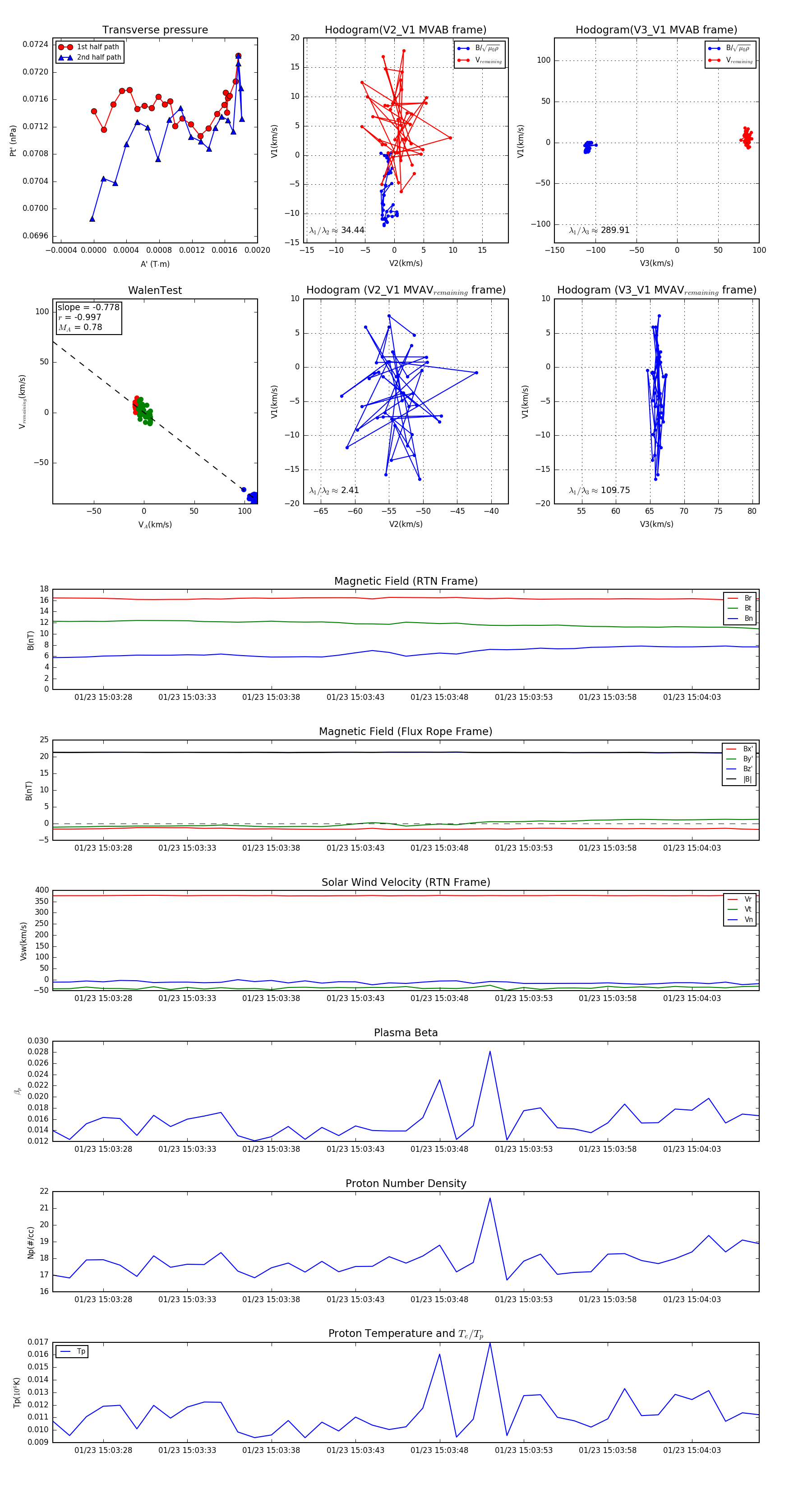
Flux Rope in 2024

Flux Rope Event 2024-01-23 15:03:25 ~ 2024-01-23 15:04:07 (43 seconds)


plot